当前位置: 首页 > 专题专栏 > 乡村振兴 > 项目资金
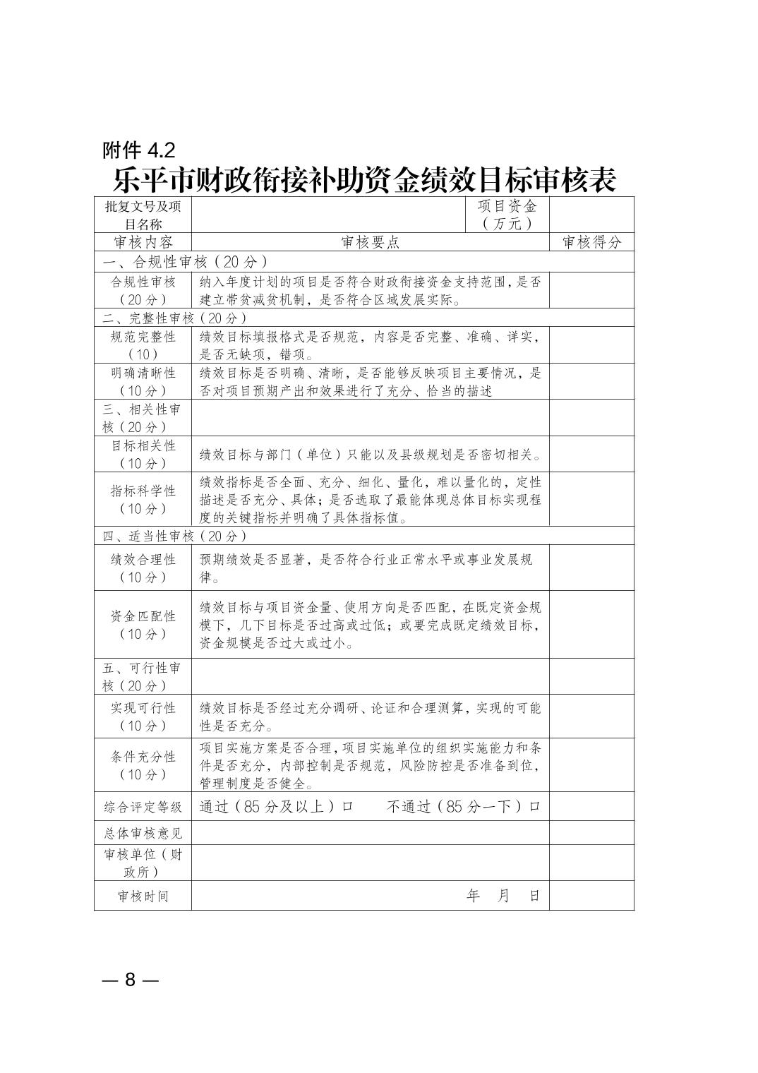
关于下达2025年省级财政衔接推进乡村振兴补助资金(少数民族发展任务)项目的通知
乐统发【2025】4号
信息来源: 农业农村局 发布日期: 2025-07-20 访问量:

公示单位: 乐平市农业农村局

通讯地址: 乐平市天湖路延伸段农业农村局大楼

农业农村局监督电话: 0798-6216180

上级监督电话: 12317

公示时间:2025年7月20日至2025年8月1日


相关文档:
相关附件:
关闭
打印

主办单位:乐平市人民政府承办单位:乐平市大数据中心ICP备案号:赣ICP15003826号-2

地址:江西省乐平市大连新区为民服务中心二楼 电话:0798-6568602 电子邮箱:lpic@jdz.gov.cn

政府网站标识码:3602810028 赣公网安备:36020002000383

江西乐平市政府版权所有