文号: 赣府厅字〔2024〕22号 公开方式: 主动公开 有效期: 长期有效 公开时限: 长期公开 公开范围: 面向全社会 信息索取号: 736375999/2024-11056
【转载】江西省人民政府办公厅关于印发《江西省优化支付服务提升支付便利性工作方案》的通知

信息来源: 江西省人民政府 发布日期: 2024-06-04 访问量:

各市、县(区)人民政府,省政府各部门:

《江西省优化支付服务提升支付便利性工作方案》已经省政府同意,现印发给你们,请认真贯彻落实。

2024年5月25日

(此件主动公开)

江西省优化支付服务提升支付便利性工作方案

为贯彻落实《国务院办公厅关于进一步优化支付服务提升支付便利性的意见》,进一步提升江西省支付服务水平,更好服务社会民生,优化营商环境,特制定本工作方案。

一、工作目标

协同共建立体化工作格局,针对不同群体的支付习惯,聚焦银行卡受理、现金支付、移动支付、账户服务、宣传推广等重点领域、重点环节,精准施策,靶向发力,持续深化支付服务供给,为老年人、外籍来赣人员等群体提供更加优质、高效、便捷的支付服务。

二、工作任务

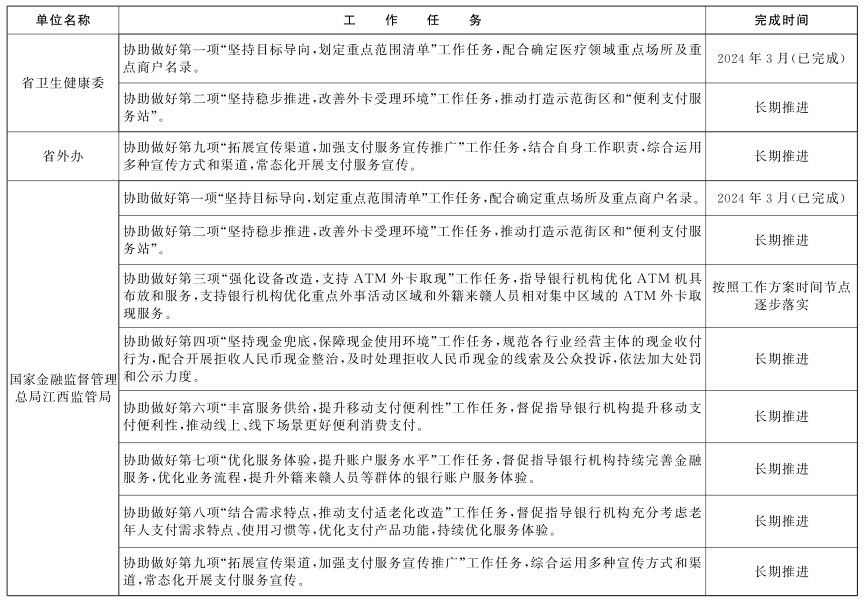
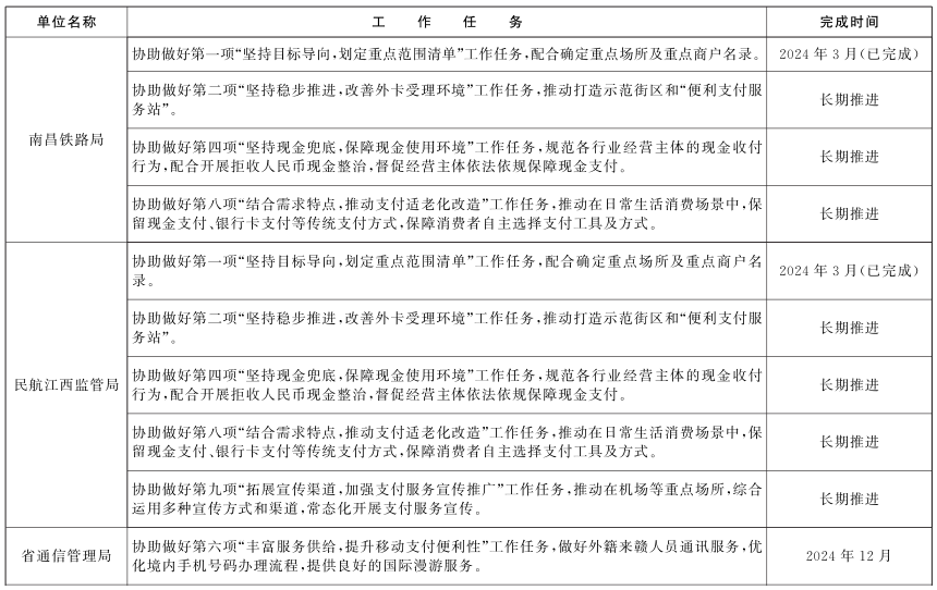
(一)坚持目标导向,划定重点范围清单。确立南昌市、景德镇市、九江市、上饶市、赣州市为重点地区,其中南昌市、景德镇市按照全国重点城市标准推进相关工作。聚焦“食、住、行、游、购、娱、医”等场景,确定餐饮、酒店、旅游景区、文博场所、夜间文化和旅游消费集聚区、机场、火车站、大型综合体、公立医院、连锁药店、高校等重点场所及重点商户名录,其中规模以上的重点场所必须建立受理移动支付、银行卡、现金等必需的软硬件设施,保障消费者自主选择支付工具及方式,其他场所鼓励积极创造条件参照办理,共同构造包容多样的支付受理环境。(省交通运输厅、省商务厅、省文化和旅游厅、省卫生健康委、中国人民银行江西省分行、国家金融监督管理总局江西监管局、南昌铁路局、民航江西监管局、省机场集团等和各设区市政府、赣江新区管委会按职责分工负责)

(二)坚持稳步推进,改善外卡受理环境。打造示范街区和“便利支付服务站”,省商务厅、省文化和旅游厅等行业主管部门要加强指导,将商户银行卡受理情况纳入各自领域服务质量考核评价范围。以“截至2024年底,实现全省可受理境外银行卡重点商户数不低于6000个”为年度目标,分三个阶段实施。(省交通运输厅、省商务厅、省文化和旅游厅、省卫生健康委、中国人民银行江西省分行、国家金融监督管理总局江西监管局、南昌铁路局、民航江西监管局、省机场集团等和各设区市政府、赣江新区管委会按职责分工负责)

1.第一阶段(2024年5月):实现全省可受理境外银行卡重点商户数不低于4200个,覆盖率不低于70%;设立至少10个示范街区和10个“便利支付服务站”。其中南昌市、景德镇市应率先实现可受理境外银行卡重点商户覆盖率不低于75%,设立至少1个示范街区和1个“便利支付服务站”。

2.第二阶段(2024年6月-8月底):实现全省可受理境外银行卡重点商户数不低于5400个,覆盖率不低于90%;设立至少16个示范街区和16个“便利支付服务站”。

3.第三阶段(2024年9月-12月底):力争实现全省可受理境外银行卡重点商户数不低于6000个,覆盖率100%。

(三)强化设备改造,支持自动取款机(ATM)外卡取现。持续开展ATM银行卡受理改造,指导银行机构优化ATM机具布放和服务,支持银行机构优化重点外事活动区域和外籍来赣人员相对集中区域的ATM外卡取现服务。(中国人民银行江西省分行、国家金融监督管理总局江西监管局按职责分工负责)

1.第一阶段(2024年5月):实现17家重点银行(名单附后)支持外卡取现的ATM机具覆盖率达97%。其中南昌市、景德镇市应率先实现辖内重点银行支持外卡取现的ATM机具覆盖率100%。

2.第二阶段(2024年6月-8月底):实现17家重点银行支持外卡取现的ATM机具覆盖率100%。

3.第三阶段(2024年9月-12月底):力争实现至少1家地方法人银行机构完成系统功能改造,支持ATM外卡取现。

(四)坚持现金兜底,保障现金使用环境。各行业主管部门应规范经营主体的现金收付行为,引导经营主体特别是交通、购物、餐饮、文娱、旅游、住宿等民生和涉外领域主体,公开承诺可收取现金,做好零钱备付。推动银行机构主动通过残损人民币、小面额人民币专项兑换活动,积极为商户、个人提供标准化、个性化“零钱包”服务,不得随意停办现金业务。持续开展拒收人民币现金整治,及时处理拒收人民币现金的线索及公众投诉,依法加大处罚和公示力度。(省发展改革委、省交通运输厅、省商务厅、省文化和旅游厅、中国人民银行江西省分行、国家金融监督管理总局江西监管局、南昌铁路局、民航江西监管局、省机场集团等和各设区市政府、赣江新区管委会按职责分工负责)

1.第一阶段(2024年5月):银行机构与交通部门、出租车公司等机构建立长效合作机制,定期为出租车司机提供“零钱包”服务;推动银行机构为各类经营主体提供“零钱包”10万个;开展涉民生、涉外场景经营主体现金收付情况摸排数量75万个;组织经营主体签订《不拒收人民币现金承诺书》25万份,张贴现金支付标识18万个。其中南昌市、景德镇市提供“零钱包”3万个,现金收付情况摸排数量23万个,签订承诺书7.5万份,张贴标识6万个。

2.第二阶段(2024年6月-8月底):推动银行机构为各类经营主体提供“零钱包”20万个;开展涉民生、涉外场景经营主体现金收付情况摸排数量120万个;组织经营主体签订《不拒收人民币现金承诺书》40万份,张贴现金支付标识30万个。

(五)强化基础建设,增加外币兑换可得性。指导银行机构支持小面额外币兑换,增加可兑换的外币币种,增设外币兑换机构和设施。加强外币兑换人员业务培训,提升江西省外币兑换和现金服务水平。(国家外汇管理局江西省分局和各设区市政府、赣江新区管委会按职责分工负责)

1.第一阶段(2024年5月):九江市、吉安市、抚州市、鹰潭市、新余市和萍乡市6个设区市新设外币代兑点,实现设区市覆盖率100%,南昌市、景德镇市各增设1家外币代兑点;在景德镇市新设自助兑换机,实现省内自助兑换机零突破。

2.第二阶段(2024年6月-8月底):在九江市、上饶市、赣州市3个重点地区各增设1家外币代兑点。

(六)丰富服务供给,提升移动支付便利性。做好外籍来赣人员通讯服务,优化境内手机号码办理流程,提供良好的国际漫游服务。推动重点旅游景区、旅游度假区、夜间文化和旅游消费集聚区、特色商业街区、重点旅游休闲街区、重要文娱场所等线上线下场景更好便利消费支付。支持与消费密切关联的互联网平台企业优化外籍来赣人员线上线下购买产品与服务的支付体验。推动支付机构持续优化“外卡内绑”“外包内用”使用环境,在重点商户张贴移动支付受理标识,2024年5月底前实现全省重点商户移动支付标识覆盖率100%,实现短期入赣支付服务畅通渠道多、长期入赣支付便捷有保障。(省商务厅、省文化和旅游厅、中国人民银行江西省分行、国家金融监督管理总局江西监管局、省通信管理局、国家外汇管理局江西省分局按职责分工负责)

(七)优化服务体验,提升账户服务水平。推动银行机构进一步优化开户服务流程,合理实施账户分类分级管理,紧盯重点地区、重点营业网点、重点业务环节,建立银行机构营业网点“绿色通道”,完善多语言服务、咨询投诉等开户配套措施,强化账户服务跟踪问效。(中国人民银行江西省分行、国家金融监督管理总局江西监管局按职责分工负责)

1.第一阶段(2024年5月):全省建立200个重点营业网点,其中南昌市、景德镇市、九江市、上饶市、赣州市5个重点地区共120个,其他非重点地区共80个,全省重点营业网点全部达到涉外账户服务标准化;积极支持外籍来赣人员实行简易开户,全省重点营业网点简易开户覆盖率达100%,其中南昌市、景德镇市应率先完成工作任务;银行机构实现重点营业网点账户服务暗访、走访覆盖率30%。

2.第二阶段(2024年6月-8月底):对重点地区部分重点营业网点进一步提质升级,在全省建设至少36个涉外账户服务精品网点,覆盖率达全省重点营业网点的18%、重点地区重点营业网点的30%;银行机构实现重点营业网点账户服务暗访、走访覆盖率60%。

3.第三阶段(2024年9月-12月底):银行机构实现重点营业网点账户服务暗访、走访覆盖率100%。

(八)结合需求特点,推动支付适老化改造。在日常生活消费场景中,保留现金支付、银行卡支付等传统支付方式。银行机构、支付机构和清算机构要加强合作,在风险可控的前提下,充分考虑老年人支付需求特点、使用习惯等,优化支付产品功能,做好存折类业务服务,打造大字版、语音版等支付手机软件(APP)、自助终端特色版本,提升移动支付各环节的友好度和便利性。建立适老化服务“绿色通道”,鼓励为行动不便的老年人提供上门服务,持续优化服务体验。(省发展改革委、省交通运输厅、省商务厅、省文化和旅游厅、中国人民银行江西省分行、国家金融监督管理总局江西监管局、南昌铁路局、民航江西监管局、国家外汇管理局江西省分局、省机场集团等和各设区市政府、赣江新区管委会按职责分工负责)

1.第一阶段(2024年5月):实现银行机构营业网点适老化服务“绿色通道”和存折类业务服务覆盖率100%,其中南昌市、景德镇市应率先完成工作任务。

2.第二阶段(2024年6月-8月底):开展“江西省便利老年人支付服务最美银行网点”评选,激励银行机构创新适老化支付服务产品和方式。

(九)拓展宣传渠道,加强支付服务宣传推广。一是多元化宣传。线下发挥银行机构营业网点和“便利支付服务站”宣传作用,通过发布会、微信公众号、官网等线上渠道,发布宣传信息、视频、典型案例,展示有温度、有特色的江西支付形象。二是常态化宣传。做好境外银行卡刷卡、ATM外卡取现、个人本外币兑换等标识张贴,加强现金使用宣传和业务人员培训,不断提升外籍来赣人员对境内支付服务的认知度。三是触达式宣传。在机场口岸签证处、各地高铁站等场所摆放宣传资料、播放宣传视频,第一时间让外籍来赣人员了解外卡支付、移动支付使用方式和外币兑换相关讯息。深入社区、养老院等开展适老化宣传,做好支付便利服务、假币辨别、防范电信网络诈骗等方面的知识普及,提升支付服务温度,守护老年群体“钱袋子”。(省委宣传部、省外办、省文化和旅游厅、中国人民银行江西省分行、国家金融监督管理总局江西监管局、民航江西监管局、国家外汇管理局江西省分局、省机场集团等和各设区市政府、赣江新区管委会按职责分工负责)

1.第一阶段(2024年5月):制作外籍来赣人员支付服务指南、宣传视频,全面介绍银行卡、移动支付、现金等支付服务产品和使用流程,通过线上线下等多种方式进行宣传推广;实现重点商户境外银行卡刷卡、ATM外卡取现、个人本外币兑换等标识张贴覆盖率100%,其中南昌市、景德镇市应率先完成工作任务。

2.第二阶段(2024年6月-8月底):编制全省外币兑换服务“电子地图”及外币兑换服务指南,在重点场所、重点商圈进行投放;及时总结外籍来赣人员支付服务经验,积极宣传推广优秀案例。

三、保障措施

(一)加强组织领导。中国人民银行江西省分行牵头开展提升支付服务便利性工作,加强统筹协调和组织实施,细化具体工作方案和配套措施;建立跨部门协作机制,明确工作职责,形成工作合力。各地、各有关单位要切实提高政治站位,实抓实干,细化工作任务,明确时间表和路线图,有效满足老年人、外籍来赣人员等群体支付服务需求。(中国人民银行江西省分行牵头,各有关单位和各设区市政府、赣江新区管委会按职责分工负责)

(二)加强政策支持。进一步总结完善重点地区工作经验,加大推广力度,充分发挥示范带头作用。鼓励相关支付服务主体开展业务创新,进一步优化产品服务。鼓励各设区市政府加大资源投入,按照属地管理原则,在支付服务需求较多的场所设置外币兑换机构和设施,并依法依规给予一定租金减免。(各有关单位和各设区市政府、赣江新区管委会按职责分工负责)

(三)强化激励机制。将优化支付服务纳入旅游休闲城市建设、文明城市建设、国家文化和旅游消费示范城市建设、地方社会综合治理、营商环境评价等考核评估范围。中国人民银行江西省分行牵头对优化支付服务工作开展督导,对重点地区、重点银行机构及支付机构、重点商户等进行明察暗访、督促指导。(中国人民银行江西省分行、各有关单位和各设区市政府、赣江新区管委会按职责分工负责)

(四)强化应急保障。建立应急管理保障机制,制定相应的应急处置预案,畅通咨询投诉渠道,切实做好金融消费者权益保护工作,做好相关舆情的监测、分析、引导与处置,共同打造江西省开放包容的对外形象。(中国人民银行江西省分行、各有关单位和各设区市政府、赣江新区管委会按职责分工负责)


附件:1.17家重点银行名单

   2.江西省优化支付服务提升支付便利性工作任务表


附件1

17家重点银行名单

中国工商银行江西省分行

中国农业银行江西省分行

中国银行江西省分行

中国建设银行江西省分行

交通银行江西省分行

中国邮政储蓄银行江西省分行

中信银行南昌分行

中国光大银行南昌分行

华夏银行南昌分行

中国民生银行南昌分行

广发银行南昌分行

招商银行南昌分行

兴业银行南昌分行

上海浦东发展银行南昌分行

平安银行南昌分行

浙商银行南昌分行

渤海银行南昌分行


附件2

江西省优化支付服务提升支付便利性工作任务表


相关文档:
相关附件:
关闭
打印

主办单位:乐平市人民政府承办单位:乐平市大数据中心ICP备案号:赣ICP15003826号-2

地址:江西省乐平市大连新区为民服务中心二楼 电话:0798-6568602 电子邮箱:lpic@jdz.gov.cn

政府网站标识码:3602810028 赣公网安备:36020002000383

江西乐平市政府版权所有