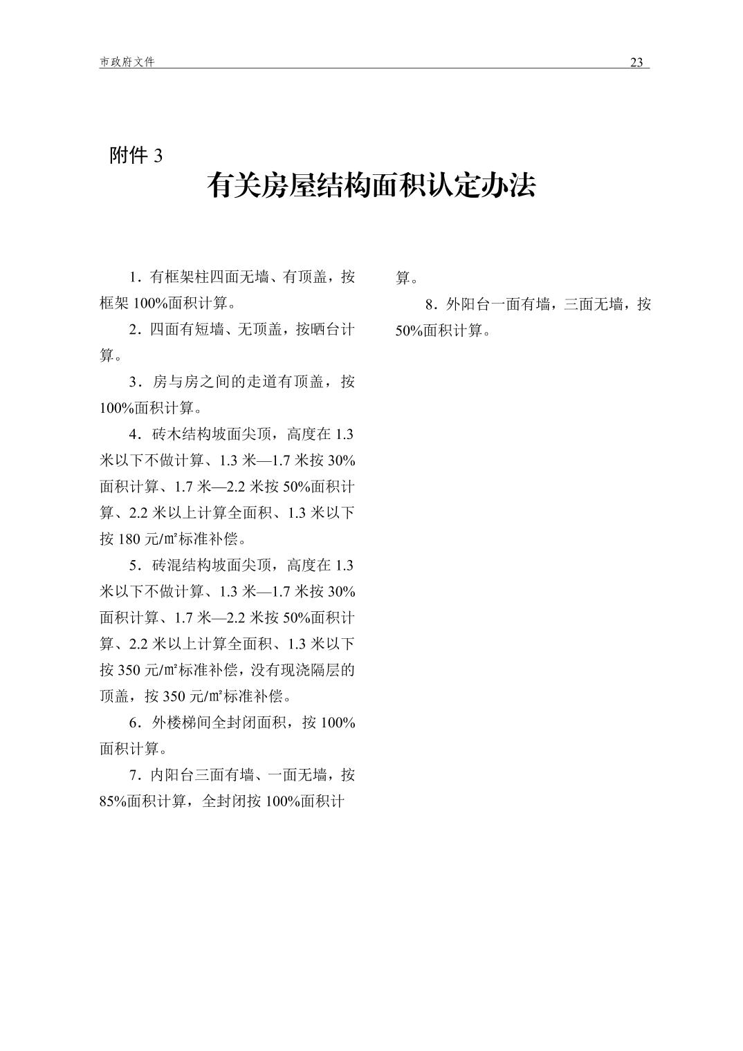
公开方式: 主动公开 有效期: 长期有效 公开范围: 面向全社会 信息索取号: 736375999/2020-663733
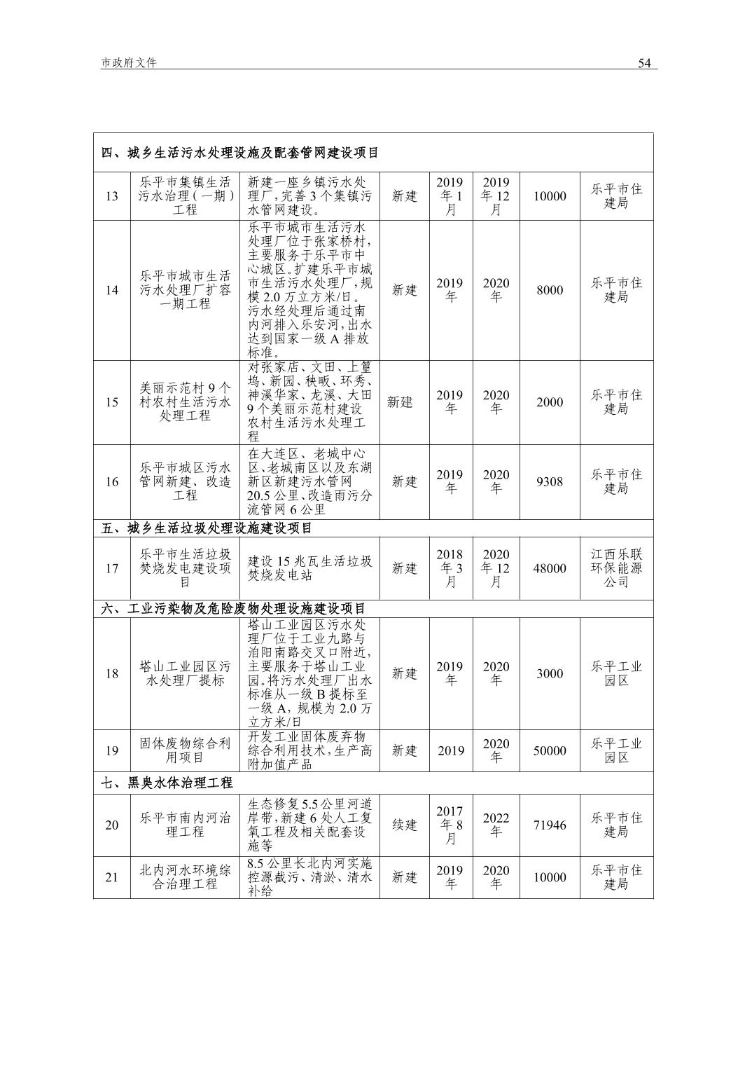
乐平市人民政府公报第1期

信息来源: 政府办 发布日期: 2020-01-02 访问量:


相关文档:
关闭
打印

主办单位:乐平市人民政府承办单位:乐平市大数据中心ICP备案号:赣ICP15003826号-2

地址:江西省乐平市大连新区为民服务中心二楼 电话:0798-6568602 电子邮箱:lpic@jdz.gov.cn

政府网站标识码:3602810028 赣公网安备:36020002000383

江西乐平市政府版权所有