公开方式:
主动公开
有效期:
长期有效
公开时限:
长期公开
公开范围:
面向全社会
信息索取号:
736375999/2026-08498
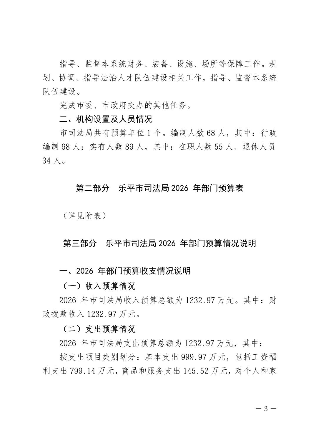
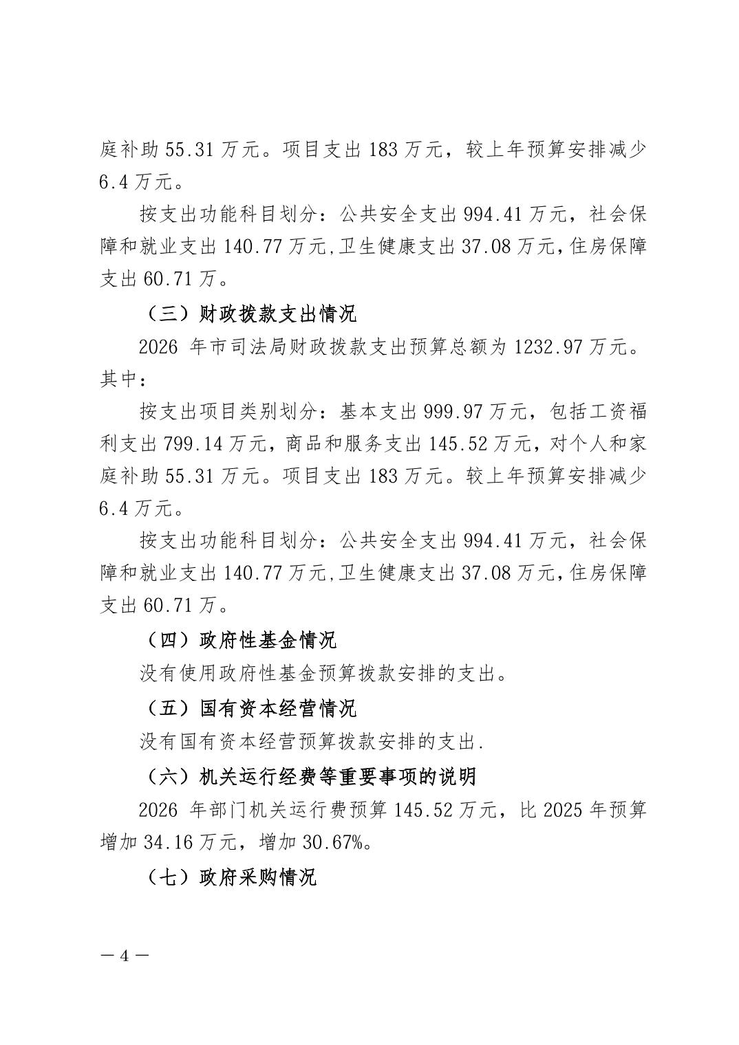
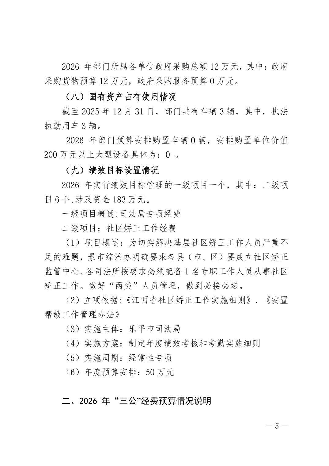
乐平市司法局2026年部门预算
信息来源:
司法局
发布日期:
2026-02-27
访问量:
关闭
打印







