赣府厅发〔2020〕17号
各市、县(区)人民政府,省政府各部门:
为贯彻落实《国务院办公厅关于全面推进基层政务公开标准化规范化工作的指导意见》(国办发〔2019〕54号)精神,提升我省基层政务公开工作整体水平,经省政府同意,现提出以下实施意见。
一、明确基本原则总体目标。坚持“标准引领、整体推进,需求导向、服务群众,依法依规、稳妥有序,改革创新、注重实效”的原则,紧密对接国家各部委制定的政务公开标准指引,全面推进我省基层政务公开标准化规范化工作,力争2020年初步建成政务公开事项标准目录体系和制度规范体系。到2021年底前,全省基层政务公开事项标准目录体系更加科学全面,公开平台更加丰富多元,公开工作机制更加规范高效,专业队伍更加健全完善。到2022年底前,基本建成全省统一、系统完备规范的基层政务公开标准体系,覆盖基层政府行政权力运行全过程和政务服务全流程,全面实现政务公开内容标准化、公开流程规范化、公开工作制度化、公开平台便捷化。
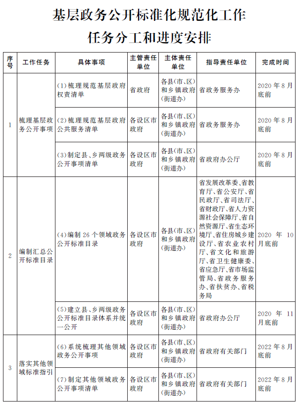
二、梳理基层政务公开事项。2020年8月底前,全省县(市、区)和乡镇政府(街道办)要认真对照国土空间规划、重大建设项目、公共资源交易、财政预决算、安全生产、税收管理、征地补偿、国有土地上房屋征收、保障性住房、农村危房改造、环境保护、公共文化服务、公共法律服务、扶贫、救灾、食品药品监管、城市综合执法、就业创业、社会保险、社会救助、养老服务、户籍管理、涉农补贴、义务教育、医疗卫生、市政服务26个试点领域标准指引(可在江西省人民政府门户网站“全面推进基层政务公开标准化规范化”专题下载),结合权责清单和公共服务事项清单,全面梳理相关领域政务公开事项,按照条目方式细化分类,形成县、乡两级政务公开事项清单。除法律、法规、规章等明确规定不予公开的事项外,其余事项均应列入政务公开事项清单。
三、编制汇总公开标准目录。2020年11月底前,各县(市、区)要依据政务公开事项清单,参照《基层政务公开事项标准目录格式模板》(见附件2),逐项确定公开标准,编制政务公开事项标准目录,包括公开事项的名称、内容、依据、时限、主体、方式、渠道、公开对象等要素,经所在设区市政府审核把关后向社会发布。编制目录要充分考虑本地经济社会发展等实际情况,避免公开事项及标准“一刀切”,并实行动态管理,及时调整更新。省政府相关部门要按照职责分工,根据国家对口部委印发的基层政务公开标准指引制定本级政务公开标准目录,并督促指导基层对口部门抓好26个试点领域标准指引的贯彻落实。
四、落实其他领域标准指引。鼓励县(市、区)和乡镇政府(街道办)在落实好26个试点领域标准指引的基础上,结合实际先行探索其他领域标准建设。按照国务院部门其他领域基层政务公开标准指引,在先行先试的基础上,于2022年10月底前编制完成本级其他领域政务公开标准目录。省政府有关部门要积极对接国务院部门制定的其他领域基层政务公开标准指引,加强协调;省标准化主管部门要根据国家标准制定发布相关地方标准,指导基层政务公开标准目录编制工作;各设区市政府要配合做好相关工作,指导督促基层政府抓好标准指引落实。
五、健全完善政务公开制度。要结合基层工作实际,健全完善信息发布、政策解读、舆情回应、重大决策预公开、政府文件公开属性源头认定、政府信息管理、依申请公开、公共企事业单位办事公开、监督考核等制度规范。积极探索将政务公开事项标准目录、标准规范嵌入部门业务系统,促进政务公开工作与其他业务工作融合发展。每年度对不予公开的政府信息进行评估,对因情势变化可以公开的信息予以公开,对失效政府信息进行清理规范,及时公开清理结果。加强集成发布、精准推送、智能查询、整合利用等方面的探索创新。
六、规范基层政务公开平台。2020年底前,各设区市政府要全面完成政府网站集约化建设,实现政府网站互联互通、融合发展。县(市、区)政府信息公开平台,应当集中发布主动公开的政府信息,优化信息检索和下载服务功能,整合设置统一的办事服务入口和互动交流入口,便利企业和群众。加强省市县三级政务新媒体矩阵建设,严格政务新媒体信息采集、审核、发布程序,确保运转有序、安全可控。建立网民意见建议审看处置机制,积极借助县级融媒体中心优势和渠道,扩大政府信息传播力和影响力。在政务服务大厅、便民服务中心等场所设立标识清楚、方便实用的政务公开专区,提供政府信息查询、信息公开申请、办事咨询答复等服务。
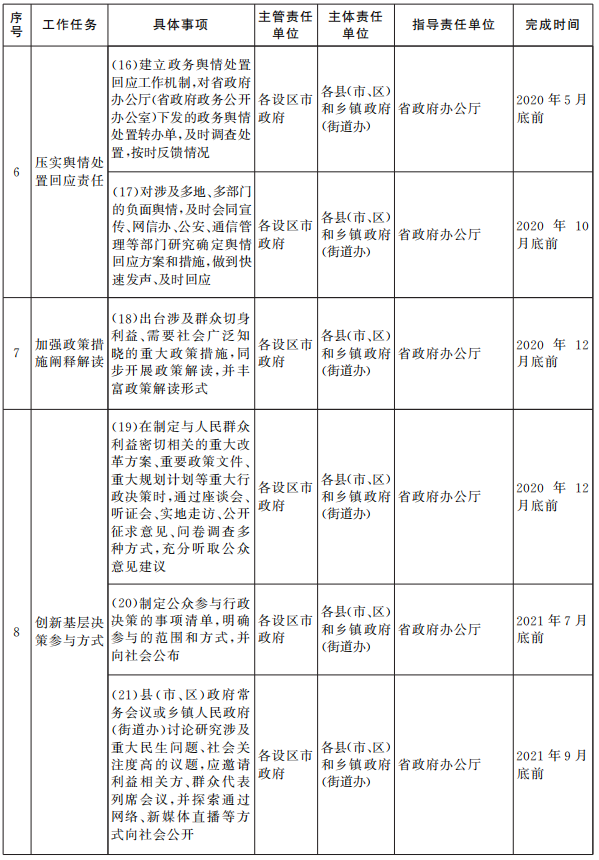
七、压实舆情处置回应责任。省政府办公厅已建立政务舆情监测、预警、研判、转办等处置回应工作制度。各市、县(区)政府要按照属地管理、分级负责、谁主管谁负责的原则,尽快建立政务舆情处置回应工作机制。对省政府办公厅(省政府政务公开办公室)下发的政务舆情处置转办单,涉事地方或部门要及时调查处置,并按时反馈回应情况。对涉及多地、多部门的负面舆情,要及时会同宣传、网信、公安、通信管理等部门研究确定舆情回应方案和措施,迅速按照有关规定处置,做到快速发声、及时回应。市、县(区)政府办公室要切实发挥好督促协调作用。
八、加强政策措施阐释解读。县(市、区)和乡镇政府(街道办)出台涉及群众切身利益、需要社会广泛知晓的重大政策措施,要同步开展政策解读,深入浅出地解读政策背景、主要内容、执行标准、惠民利民举措、新旧政策差异以及后续工作考虑等,让群众看得懂。要丰富政策解读形式,积极通过简明问答、图表图解、音频视频等形式进行解读,让群众喜闻乐见。
九、创新基层决策参与方式。县(市、区)和乡镇政府(街道办)要结合职责权限和工作实际,制定公众参与行政决策的事项清单,明确参与的范围和方式,并向社会公布。在制定与人民群众利益密切相关的重大改革方案、重要政策文件、重大规划计划等重大行政决策时,要按照相关规定,通过座谈会、听证会、实地走访、公开征求意见、问卷调查多种方式,充分听取公众意见建议,提高决策透明度。县(市、区)政府常务会议或乡镇政府(街道办)讨论研究涉及重大民生问题、社会关注度高的议题,应邀请利益相关方、群众代表列席会议,并探索通过网络、新媒体直播等方式向社会公开,促进政民互动交流,增进理解、认同和支持,凝聚政策执行合力。
十、开展“十县百乡”创建活动。大力开展基层政务公开区域示范创建活动,在全省创建10个县级基层政务公开标准化规范化工作示范区,100个乡镇(街道)基层政务公开标准化规范化工作示范区。积极探索基层政务公开的新机制、新模式、新路径,努力在基层政务公开标准化规范化建设进程中创造好经验、树立新样板。2020年12月前,由各县(市、区)自愿申报,设区市考察汇总,报省政府办公厅审核合格后统一授牌。省政府办公厅将适时召开现场推进会。
十一、全程公开办事服务事项。县(市、区)和乡镇政府(街道办)要立足直接服务人民群众的实际,结合机构改革职责调整变化,及时梳理编制进驻办事大厅的审批服务事项、办事指南等,并通过线上线下全面准确公开。推行政务服务一次告知、信息主动推送等工作方式,让办事群众对事前准备清晰明了、事中进展实时掌握、事后结果及时获知。以企业和群众“办好一件事”为标准,对办事服务信息加以集成、优化、简化,汇总编制企业和群众办事一本通,并向社会公开,最大限度利企便民。
十二、探索推动村(居)务公开机制。乡镇政府要指导支持村(居)民委员会完善基层政务公开与村(居)务公开协同发展机制,使政务公开与村(居)务公开有效衔接、相同事项的公开内容对应一致。建立完善村(居)民委员会公开事项清单,列明公开内容、公开时限、公开形式等,重点公开脱贫攻坚、乡村振兴、村级财务、惠农政策、养老服务、社会救助等方面的内容。探索完善村(居)务公开渠道,以“窗口标准化、内容常态化、管理规范化”为目标,加强村(居)务信息公开栏标准化规范化建设,使公开栏真正成为村(居)务公开的重要平台。2021年,将选择100个村(居)民委员会开展政务公开标准化规范化向农村和社区延伸试点。
十三、强化基层政务公开培训。加大教育培训力度,把政务公开特别是《中华人民共和国政府信息公开条例》纳入基层领导干部和公务员教育培训内容,切实增强其依法依规公开意识。组织开展业务培训、经验交流活动,不断提高基层政务公开工作人员能力和水平。26个试点领域的省政府相关部门要利用各种形式,组织开展对本领域基层政务公开标准指引的培训工作。
十四、加强推进情况督促指导。2020年起,把推进基层政务公开标准化规范化情况纳入市县高质量发展考评、省直部门绩效管理考核以及政务公开评估指标体系。县级政府门户网站要开设专题,及时准确全面公开基层政务公开标准化规范化工作进展情况。各设区市政府办公室每年12月底前应将全市基层政务公开标准化规范化工作进展情况报送省政府办公厅。省政府办公厅要建立检查通报制度,督促相关地方政府和部门抓好基层政务公开标准化规范化工作落实。
十五、形成协调联动工作合力。2020年6月底前,各县(市、区)要制定全面推进基层政务公开标准化规范化的实施方案,明确责任,细化分工,抓好落实。各设区市政府办公室要加强对全市基层政务公开标准化规范化工作的统筹协调和监督检查,督促指导所辖县(市、区)扎实开展相关工作。各县(市、区)政府办公室作为政务公开主管部门,在做好本级政府政务公开事项标准目录体系编制工作的同时,要加强对所辖乡镇(街道)和政府部门的督促指导,统筹推进基层政务公开标准化规范化工作;要建立健全与宣传、网信、政务服务、大数据管理、融媒体中心等单位的协调联动机制,形成工作合力。省政府有关部门要对本系统、本领域基层政务公开标准化规范化工作进行督促指导和跟踪评估。
附件:
1.基层政务公开标准化规范化工作任务分工和进度安排
2.基层政务公开事项标准目录格式模板
2020年4月21日
(此件主动公开)
附件1




