正式上线‼️“江西卫惠保2025”参保通道已全面开启‼️
信息来源:
洎阳街道办事处
发布日期:
2025-03-26
访问量:
时光匆匆,“江西卫惠保” 已陪伴
江西市民走过五个年头
过去五年,它如温暖羽翼
在风雨中坚定地守护着我们
为江西无数家庭撑起健康守护伞
如今,“江西卫惠保 2025”
又要和大家见面了!
它依旧是那个贴心的守护者
带着满满诚意再度奔赴而来
就在今天
江西省定制型补充医疗保险
✨江西卫惠保2025✨
正❗式❗上❗线❗
只要您是江西省省直医保
或各地市基本医保
且为✅在保状态的参保人员
或江西省新市民
(包括城镇职工和城乡居民参保人)
都能拥有这份安心
不限年龄、不限户籍
不限职业、不限健康状况
哪怕身患疾病,也绝不拒之门外
❗均可自愿参保❗
120元/人/年
享全年最高200万保障
🔽2025年继续与您一路同行🔽

*即日起至2025年5月31日 ,微信搜索关注“江西卫惠保”公众号即可线上投保。
“江西卫惠保”是由江西省卫生健康委员会、江西省计划生育协会联合指导,太平财产保险有限公司江西分公司、工银安盛人寿保险有限公司江西分公司联合承保的全省普惠型补充医疗保险。
作为江西市民的专属保障,“江西卫惠保”自推出以来,以其低保费、高保额、低门槛等特点,有效减轻了江西市民住院医疗负担,充分发挥了梯次减负功能,最大限度减轻参保群众罹患重大疾病时的费用负担。
今年,“江西卫惠保2025”在延续优势的基础上,惠民再升级,保障更全面,参保即可享200万住院医疗保障,努力让江西市民人人都有“医”靠。
“江西卫惠保2025”,这不仅仅是一款保险产品的更新,更是一份延续了五年的温暖守护的升级。
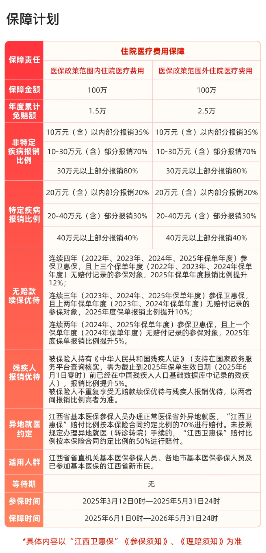
连续四年参保 “江西卫惠保”,并且上三个保单年度均无赔付记录的参保对象,他们在享受 “江西卫惠保2025” 报销时,比例直接提升12%。
连续三年参保 “江西卫惠保”,上两个保单年度无赔付记录的参保者,在2025年度能享受报销比例提升10%的优待;而连续两年参保,上一个保单年度无赔付记录的参保人,2025年度报销比例提升5%。
“江西卫惠保2025”报销比例再升级!针对非特定疾病,当医保范围内或医保范围外个人负担在10万以内(含)时,报销比例从去年的 30% 提升至 35%。根据既往赔款数据统计,个人负担在10万以内的受益人数占合计受益人数78%。这意味着大部分市民能够享受更高报销比例!
此外!今年"江西卫惠保"还新增了残疾人报销优待5%(与无赔款续保优待不重复享受,以两者间报销比例高者为准),为残疾人患病群体提供最直接有效的住院医疗保障。健康保障的路上,江西卫惠保一个都不落下!
2025年度"江西卫惠保"依然不限年龄、不限户籍、不限职业、不限健康状况。即使患有恶性肿瘤、糖尿病伴有并发症、肝肾疾病、心脑血管疾病、高血压三级等疾病…能保也能赔!
而且!参保2025年度"江西卫惠保"还能免费畅享在线购药、图文问诊、健康资讯、健康档案、健康测评等多项健康增值权益,这可是实实在在的福利!无需额外付费,就能全方位守护您和家人的健康,让健康管理变得轻松又便捷~
📣 江西的朋友们
翘首以盼的
🔥“江西卫惠保2025”
参保通道已全面开启
无论你是白发苍苍
尽享天伦之乐的高龄长辈👴
还是在写字楼中昼夜拼搏
为梦想全力以赴的职场人👩💼
亦或是身体欠佳
正与病痛顽强抗争的患者💊
不限年龄、不限户籍
不限职业、不限健康状况
❗均可自愿参保❗
120元/人/年
享全年最高200万住院医疗保障
别再犹豫,现在就行动
参保“江西卫惠保2025”
给家人和自己的健康加上 “双保险”
轻松抵御疾病风险
未来还有无数个五年,“江西卫惠保”都将坚守初心,以更优质的服务、更完善的保障体系,为每一位江西市民遮风挡雨,在疾病风险面前,成为TA们最坚实的后盾,矢志不渝地守护着这片红土地上的每一个人,一路同行,共筑健康江西梦!
相关文档:
相关附件: