公开方式: 主动公开 有效期: 长期有效 公开时限: 长期公开 公开范围: 面向全社会 信息索取号: 736375999/2022-48831
江西省人民政府关于印发江西省“十四五”自然资源保护和利用规划的通知

信息来源: 自然资源和规划局 发布日期: 2022-09-09 访问量:

江西省“十四五”自然资源保护和利用规划

“十四五”时期是江西省与全国同步全面建设社会主义现代化的开局起步期,也是江西省在加快革命老区高质量发展上作示范、在推动中部地区崛起上勇争先的关键跨越期。自然资源是发展之基、生态之要、民生之本,自然资源的有效保护和合理利用在全面建设社会主义现代化国家新征程中具有全局性、基础性的地位,在全力践行“作示范、勇争先”目标要求、全面建设“六个江西”、努力实现“五个一流”中具有要素保障、空间支撑的重要作用。

本规划依据国家相关规划和《江西省国民经济和社会发展第十四个五年规划和二〇三五年远景目标纲要》编制,旨在进一步加强战略引领、确定目标方向、明确主要任务、完善保障措施,是指导“十四五”时期全省自然资源保护和利用的重要依据,是制定相关专项规划和地方规划、部署年度工作、配置资源要素、完善政策体系、开展审计监督的重要依据。规划期为2021年至2025年,远景展望至2035年。

第一章 现状与形势

第一节 “十三五”时期主要成就

“十三五”期间,全省自然资源系统坚决贯彻习近平新时代中国特色社会主义思想,全面落实党中央、国务院的决策部署,紧紧围绕省委、省政府“创新引领、改革攻坚、开放提升、绿色崛起、担当实干、兴赣富民”二十四字方针,牢牢把握“两统一”核心职责,深化改革创新,狠抓工作落实,全面完成了各项任务,在服务全省经济社会发展大局中开创新局面、实现新突破。

耕地保护责任进一步落实。坚持最严格的耕地保护制度,强力推进农村乱占耕地建房等专项整治。严格执行耕地和永久基本农田保护责任制,完善市县政府耕地保护责任目标考核办法,强化各级党委政府耕地保护主体责任和目标考核。严格控制建设占用耕地,加强和改进耕地占补平衡。划定永久基本农田保护面积3693.86万亩、永久基本农田储备区61.90万亩,建立永久基本农田数据库。全省累计补充耕地面积90.39万亩,累计建成高标准农田2305.70万亩,为全省“十三五”期间粮食产量连续稳定在430亿斤以上奠定了坚实的基础。

资源节约集约成效显著。“节地增效”行动持续推进,出让工业“标准地”603宗、面积3.79万亩,全省开发区(园区)管辖范围内“标准地”供应占比39.31%。国家实行“增存挂钩”机制以来,全省每年均超额完成自然资源部下达的批而未供和闲置土地处置任务。全省开展批而未用土地消化专项行动以来,消化批而未用土地105.74万亩。制定《城镇低效用地调查评估技术要点(试行)》,全面完成萍乡市、赣江新区低效用地调查试点。修订实施《江西省建设用地指标》(2018版)。累计四年获得国务院大督查土地利用计划指标奖励。在矿山总数大幅下降的基础上,保持主要矿产品供应稳定,年采固体矿石量由2.5亿吨增长至3亿吨,矿山转型升级加快,开采回采率达标率由79%增长至95%,选矿回采率达标率由78%增长至87%。深入落实国家节水行动方案,单位国内生产总值(GDP)用水量较2015年下降32.2%。

资源要素保障能力不断增强。持续优化营商环境,推进用地审批制度改革,改造升级建设用地报批系统,审批效能大幅提高。建立“增存挂钩”用地报批审核制度。解决700多宗区位调整用地报部备案问题。全省获批建设用地131.21万亩,供应国有建设用地181.70万亩,其中出让90.96万亩,成交价款10285.45亿元,为全省高质量发展提供坚强的用地保障。全省矿产资源勘查累计投入资金19.37亿元,探明浮梁县朱溪外围钨铜矿、新余市渝水区石竹山—上高县樟木桥硅灰石矿、上饶市广丰区许家桥矿区滑石矿3个世界级超大型矿床。新增大型以上规模矿床20处,中型以上规模矿床50处,铜、钨、铅锌、锡、金、银、锂、萤石、高岭土、硅灰石、黑滑石、石墨、地热水等重要矿产资源新增一批资源储量,有力支撑了地方矿业经济的持续健康发展。

生态保护与修复工作扎实推进。在全国较早出台探索利用市场化方式推进矿山生态修复实施办法,鼓励和引导社会资本投入矿山修复。超额完成矿山生态修复任务,累计修复长江江西段及赣江两岸10公里范围内矿山357座、面积2.47万亩。基本完成赣州山水林田湖草生态保护修复试点任务,完成废弃矿山治理5.12万亩、土地整治与土壤改良7.79万亩。超额完成赣南等原中央苏区农村土地整治重大工程项目目标任务。12个县(市、区)列为市场化方式推进矿山生态修复试点县,20个乡(镇)纳入国家全域土地综合整治试点名单。探索形成的寻乌废弃稀土矿山“三同治”治理模式、崩岗水土流失治理“赣南模式”、小流域治理“生态清洁型”模式、“多层次”流域生态补偿机制等作为山水林田湖草沙综合治理典型经验在全国范围内推广。

行业基础支撑能力明显提升。完成第三次全国国土调查,全面掌握全省国土利用现状“家底”,建成江西省国土调查成果应用平台,构建全省覆盖最全、体量最大、精度最高、标准统一的国土空间调查数据库。实现1∶1万基本比例尺地图(4D产品)第三轮全省覆盖,开展天地图、数字(智慧)城市建设。全省平面、高程控制网得到整网改造,江西省卫星导航定位服务系统得到有效维护。完成自然资源江西省卫星应用技术中心建设,启动市级卫星应用技术中心建设,首次实现0.2米分辨率航空遥感影像全省覆盖,开展复工复产遥感动态监测和鄱阳湖流域超历史大洪水遥感应急监测。建成全省自然资源执法监管平台,实现对执法全业务、全区域、全过程在线监测监管,卫片执法检查实现国家层面“零约谈”“零问责”。

国土空间规划体系持续完善。国土空间规划体系建设“四梁八柱”顶层设计基本完成,省、市国土空间规划形成初步成果,不断完善省级规划并完成社会公示,各县(市、区)规划编制取得阶段性成果。联合有关部门开展“多规合一”实用性村庄规划编制专项行动,全省累计开展村庄规划编制1000余个。在全国率先探索土地利用总体规划与城(镇)总体规划的一致性处理;完成全省生态保护红线评估调整和上报工作;创新过渡期国土空间规划管理,保障经济社会发展急需项目建设用地空间需求。

重点改革任务取得明显进展。在全国4个生态文明试验区中率先出台统筹推进全省自然资源资产产权制度改革的实施意见。高质量完成建设用地使用权转让、出租、抵押二级市场国家试点工作,出台完善全省建设用地使用权转让、出租、抵押二级市场实施意见。全面完成余江全国农村土地制度改革三项国家试点任务,形成能复制、可推广的“余江经验”。完成南昌市利用集体建设用地建设租赁住房试点。完善土地征收管理制度,制定《江西省土地征收社会稳定风险评估暂行办法》和《土地征收成片开发方案审批指南(试行)》。在全国先行部署矿业权出让制度改革,为完善矿业权出让制度,以及修订矿产资源法提供了参考。完成全省自然资源统一确权登记试点,开展全省自然资源统一确权登记,配合自然资源部开展长江干流江西段自然资源确权登记,完成新干、高安、东乡等水资源使用权确权登记试点县建设。持续深化“放管服”改革,实现规划用地“多审合一”、工程建设项目竣工验收和不动产登记阶段“多测合一”。

群众资源权益得到有效维护。全省设区市本级实现“互联网+不动产登记”,11个设区市、81个县(市、区)在“赣服通”平台开通登记信息查询功能。办理不动产登记2056万件,颁发不动产权证书1329.60万本。办理农村房地一体登记798.70万宗,占全国总量的50%以上,是全国第一个全面颁发房地一体不动产权证书的省份。完成全省易地扶贫搬迁安置住房登记发证。完成新一轮征地补偿标准调整工作,统一实行征地区片综合地价。坚持执行被征地农民养老保险缴费补贴预存制度,较好解决被征地农民养老保险经费筹措难题。在省自然资源厅门户网站开通省级征地信息公开平台,规范征地类行政复议、行政诉讼案件办理,着力化解矛盾纠纷,有关经验做法以省政府参阅文件形式发到市、县(区)。投入财政资金12.60亿元,实施地质灾害工程治理(含排危除险)959处,保护人员9.34万人、财产38.26亿元。信访总量、人次总量持续下降。

第二节“十四五”时期面临形势

“十四五”时期,我省步入全面建设社会主义现代化国家新征程,发展进入厚积薄发、爬坡过坎、转型升级的关键阶段,处于大有可为的战略机遇期、优势叠加的红利释放期和动能升级的转型关键期。我省自然资源事业迎来了重要机遇。

重大战略和产业优势为国土高质量发展提供了契机。我省在国家“双循环”新发展格局和“两横三纵”城镇化战略格局中具有一定优势,正积极融入共建“一带一路”、长江经济带、长三角一体化、粤港澳大湾区等重大国家战略,推进航空、生物医药、电子信息、新材料、新能源等特色优势产业和新兴产业发展,推动钢铁、食品、建材等传统产业优化升级。这必将全面促进空间布局合理化和自然资源集约高效利用,不断提升国土开发质量和效率。

高标准打造美丽中国“江西样板”为国土高水平保护提供了支撑。我省立足新发展阶段,贯彻新发展理念,践行“绿水青山就是金山银山”理论,以改善生态环境质量为核心,以加强生态保护与修复为抓手,以绿色低碳循环发展为导向,加快推进国家生态文明试验区建设,打通“绿水青山”和“金山银山”双向转换通道,高标准打造美丽中国“江西样板”。这将为我省加快绿色转型发展、推进生态文明建设带来重大机遇,有力推动国土综合整治和生态保护修复,夯实可持续发展基础。

重大领域深化改革创新为资源治理现代化提供了动力。适应经济体制改革持续深化和国家治理能力现代化的要求,我省自然资源管理体制正在发生系统性、整体性、重构性变革,推进自然资源重要领域和关键环节改革成为自然资源事业发展主旋律。随着自然资源“两统一”职能逐步到位,自然资源监管和资产管理改革不断深化,生态保护修复一体化持续推进,自然资源信息化落地见效,改革创新的综合效应将充分显现,从而形成自然资源事业发展的强大动力,有力推动自然资源治理体系和治理能力现代化,全面提升自然资源管理法治化、规范化、科学化水平。

“十四五”时期,我省自然资源事业也面临着重大挑战。

守红线筑底线压力与日俱增。党中央、国务院和省委、省政府高度重视耕地保护、资源节约、生态修复等工作,特别是将耕地保护置于统筹发展与安全的高度,要求严格落实耕地“占补平衡”和耕地“进出平衡”双平衡,坚决制止耕地“非农化”、防止“非粮化”。我省土地利用水平总体不高,违法用地现象依然存在,采矿破坏生态环境行为时有发生,执法监管面临新的更大考验,守住耕地保护红线和筑牢生态保护红线面临新的更大挑战。

要素保障供需矛盾日益加剧。“十四五”时期要加快构建以国内大循环为主体、国内国际双循环相互促进的新发展格局,《江西省国民经济和社会发展第十四个五年规划和二〇三五年远景目标纲要》确定了“主要经济指标增速保持全国‘第一方阵’,发展态势和成效力争达到全国一流”的目标,全省经济将保持较快增长,建设用地刚性需求居高不下。同时,生态保护日益严格,落实稳定耕地“进出平衡”和耕地“占补平衡”将导致建设用地有效供给减少,经济建设与耕地保护、生态保育之间的矛盾愈发突出。我省实施工业强省战略,对矿产资源的需求十分旺盛,但随着找矿难度加大、地质勘查投入减少,找矿突破面临更多困难,矿产资源供需矛盾更加突出。水资源时空分布不均,区域工程性缺水问题依然突出,城乡供水安全保障能力有待进一步提高。

提升资源治理能力更加迫切。我省在国土空间规划、用途管制、生态修复、自然资源资产管理等方面作了大量探索,但对照“两统一”职责要求还存在不小差距,土地、矿产、规划、测绘等工作整合不够,“两资转换”“两山转化”的探索有待深化,人员思想观念、业务素质、科学素养尚需提升。以改革的思维和创新的办法来提升资源治理能力、推动职责落地刻不容缓。

第二章 总体要求

第一节 指导思想

坚持以习近平新时代中国特色社会主义思想为指导,全面贯彻党的十九大和十九届历次全会精神,深入贯彻习近平生态文明思想,认真贯彻习近平总书记关于自然资源管理的重要论述和视察江西重要讲话精神,立足新发展阶段、贯彻新发展理念、构建新发展格局,聚焦“作示范、勇争先”目标定位和“五个推进”重要要求,着眼实现“五个一流”、建设“六个江西”,全面加强资源要素保障、资源保护节约、生态屏障构建、支撑系统建设和重点领域改革,切实履行“两统一”职责,加快推进自然资源治理体系和治理能力现代化,为高标准打造美丽中国“江西样板”奠定坚实资源基础,为书写全面建设社会主义现代化江西的精彩华章贡献自然资源力量。

第二节 基本原则

——坚持生态优先、绿色发展。坚持人与自然和谐共生,尊重自然、顺应自然、保护自然,全力践行“绿水青山就是金山银山”的重要理念,坚决守住自然生态安全边界,全面提高资源利用效率,形成节约资源和保护环境的空间格局、产业结构、生产方式、生活方式,促进经济社会发展全面绿色转型。

——坚持以人为本、维护权益。坚持以人民为中心的发展思想,坚持资源惠民、生态利民,维护群众资源权益,充分发挥自然资源管理在区域发展、城乡建设、社会保障、民生改善、生态产品、防灾减灾的基础性作用,不断增强人民群众获得感、幸福感和安全感。

——坚持系统观念、综合治理。尊重自然规律、经济规律、社会规律,统筹保护、发展、安全关系,加强前瞻性思考、全局性谋划、战略性布局、整体性推进,综合运用经济、技术、行政、法律等手段解决自然资源领域全局性、系统性、基础性问题,实现生态效益、经济效益、社会效益相统一。

——坚持深化改革、激发活力。坚定不移深化改革,以政策创新和科技创新推动自然资源管理方式和利用方式加快转型,提升自然资源治理效能,不断为自然资源事业改革发展注入新的强大动力。

第三节 发展目标

至2025年,自然资源事业发展的具体目标是:

资源保护节约水平达到新高度。全面落实耕地保护目标任务,坚决守住耕地红线。“节地增效”行动深入推进,建设用地“增存挂钩”机制不断完善,新增建设用地计划指标配置制度更加规范,节约集约用地理念和水平继续巩固。落实全面节约和高效利用要求,矿产资源勘查开发格局持续优化,矿产资源利用效率和保障能力有效提升。水资源刚性约束作用明显增强,水资源调配能力和利用水平逐步增强。至2025年,耕地保有量不低于国家下达目标,高标准农田面积达到3079万亩,单位GDP建设用地使用面积下降率达到18%,单位GDP用水量比2020年下降20%,新发现大中型规模矿产地25处。

生态系统保护修复取得新成效。全省“一江双心、五河三屏”的生态保护格局不断夯实,“一带、二核、三网、六区”的生态修复布局不断推进。山水林田湖草沙系统治理能力不断加强,绿色矿山建设持续推进,生态系统质量和稳定性稳步提升。至2025年,全省生态保护红线面积不少于国家下达面积,治理废弃露天矿山1840座。

资源要素保障能力实现新提升。不断提升自然资源服务国家和省重大发展战略的能力,促进区域协调发展,助力乡村振兴建设,推进以人为核心的新型城镇化,为我省打造全国构建新发展格局的重要战略支点提供有力支撑。国土空间规划体系逐步完善,全省“一江双心、五河三屏”生态保护格局、“五区三带”绿色农业空间格局、“一圈两轴多群”网络化城镇开发格局基本形成,生产、生活、生态空间进一步优化,主体功能区战略有效落实。至2025年,新增建设用地规模控制在国家下达指标以内。

基础支撑体系建设迈上新台阶。科技创新和成果转化应用水平显著提升,自然资源大数据体系更加完善。测绘地理信息资源建设逐步深化,全省各级基础地理信息资源进一步丰富,多元立体、按需提供的地理信息服务模式基本形成。完成全省山地丘陵县(市、区)和部分人口聚集区的地质灾害风险调查与区划工作,全省易发区地质灾害隐患综合遥感识别实现全覆盖。根据国家统一部署,围绕重点成矿区带开展区域地质矿产调查,基本实现重要成矿区带全覆盖。至2025年,第四轮1∶1万基本比例尺地图更新与建库6192幅,新增1∶5万区域地质调查面积5072平方千米。

深化重点领域改革实现新突破。国土空间规划和用途管制不断强化,自然资源资产配置有效加强,全民所有自然资源资产管理制度基本建立。积极探索实施农村集体经营性建设用地入市制度,基本建成城乡统一建设用地市场。自然资源“放管服”改革进一步深化,自然资源统一确权登记和不动产登记持续推进,自然资源执法监督体系更加完善。

展望2035年,形成大湖流域国土空间整体保护格局与合理开发模式,基本实现生产空间集约高效、生活空间宜居适度、生态空间山清水秀。生态安全屏障全面筑牢,生态稳定性持续加固,绿色低碳生活模式广泛普及,高标准建成美丽中国“江西样板”。资源供给保障能力更加稳定,资源节约集约利用水平大幅提高。自然资源基础支撑体系更加完善,重点领域改革不断深化,自然资源治理体系和治理能力现代化基本实现。

江西省“十四五”自然资源保护和利用主要指标

第三章 严格自然资源保护,深化节约集约利用

第一节 实施耕地保护和质量提升行动

严格落实耕地保护责任。落实“藏粮于地、藏粮于技”战略,坚持最严格的耕地保护制度。落实耕地保护目标任务,坚决守住耕地红线,完成国家下达的耕地保有量和永久基本农田保护面积。强化耕地保护责任目标考核,进一步完善市县政府耕地保护责任目标考核评价体系,实行刚性指标考核,一票否决,终生追责,切实压实各级党委政府保护耕地的责任。

加强和改进永久基本农田保护。巩固永久基本农田划定成果,结合“三区三线”划定工作,将永久基本农田落实到地块,落实到国土空间规划中,将其作为调整经济结构、规划产业发展、推进城镇化不可逾越的红线。永久基本农田经依法划定后,任何单位和个人不得擅自占用或者改变其用途。组织开展重大建设项目占用和补划永久基本农田论证,严格占用和补划审查论证。妥善处理涉及永久基本农田的矿业权设置。统筹生态建设和永久基本农田保护,协调安排生态建设项目,妥善处理生态退耕。加强永久基本农田动态监管,搭建永久基本农田监测监管平台,严格监督检查。

落实耕地占补平衡。严格耕地占补平衡管理,落实“占一补一、先补后占、占优补优、占水田补水田”,严格落实耕地占补数量、质量双平衡。开展全省耕地后备资源调查评价,建立耕地后备资源潜力数据库,科学制定耕地开垦计划。多措并举拓展补充耕地来源,探索“即可恢复”和“工程恢复”土地恢复耕地的可行性。严格核定新增耕地数量质量,加强补充耕地项目后期管护和监管,推行补充耕地项目与地块信息公开。加强跨区域补充耕地统筹调剂管理,保障省级以上重大建设项目和耕地后备资源匮乏地区的耕地占补平衡需求。加大耕地保护补偿力度,按照“谁保护、谁受益”的原则,积极探索耕地保护补偿机制和利益调节机制,研究制定差异化的耕地保护补偿标准体系和耕地保护补偿模式。

强化耕地“非农化”“非粮化”与设施农业用地监管。发挥国土空间规划管控作用,严格控制建设占用耕地特别是优质耕地。加强耕地用途管制,明确耕地利用优先顺序,严格控制耕地转为林地、草地、园地等其他类型农用地,永久基本农田不得转为林地、草地、园地等其他农用地及农业设施建设用地,县级人民政府应组织编制年度耕地“进出平衡”方案,对耕地转为其他农用地及农业设施建设用地实行年度“进出平衡”。定期开展耕地卫片监督,遏制耕地“非农化”,严格管控“非粮化”。规范设施农业用地管理,做好设施农业用地上图入库工作,加强建后监管,坚持农地农用,设施农业用地不再使用的,及时组织恢复种植条件。建立早发现、早制止、严查处的执法监督机制,坚决遏制违法违规占用耕地。分步分类处置农村乱占耕地建房存量问题,坚决遏制新增问题发生。

推进耕地质量保护与提升。加强耕地质量监测监管,定期开展耕地质量等别更新工作,建立健全耕地质量调查监测与评价制度。将耕地土壤调查纳入第三次土壤普查,摸清耕地土壤类型、分布、理化条件和生态性状,开展作物生长障碍因素和土壤健康状况评价,协调发挥耕地土壤的生产、生态等功能。深入推进农用地分类管理,巩固提升受污染耕地安全利用水平。加强酸化耕地降酸改良和土壤重金属污染治理。优先在粮食生产功能区、重要农产品生产保护区实施高标准农田建设,提高耕地质量与产能,做好高标准农田上图入库和全程管理,落实建后管护主体和责任、管护资金,完善管护机制。探索推行建设占用耕地耕作层土壤剥离再利用制度,对重大建设项目经依法批准占用永久基本农田的,实施耕作层土壤剥离再利用,优先用于新开垦耕地、劣质地或其他耕地改良。鼓励各类农业经营者开展有机肥替代、保护性耕作、机械深耕(松)、秸秆还田、轮作休耕、绿肥种植还田。

第二节 强化土地资源节约集约利用

严格执行建设用地总量和强度双控。严格核定各类城镇新增用地,有效控制城镇用地和开发区无序扩张。严格控制农村集体建设用地规模,保障农村发展合理用地需求。完善全省建设用地控制指标,严格执行土地使用标准。全省建设用地规模和开发强度低于国家下达控制总量,单位GDP建设用地使用面积持续下降。

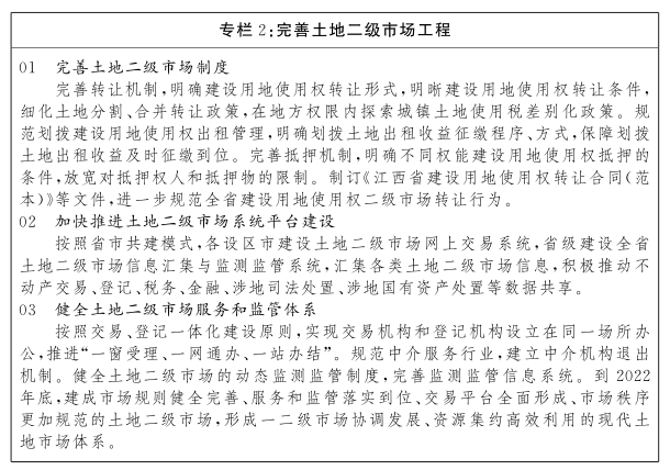
加快构建城乡统一的建设用地市场。完善国有建设用地一级市场化配置机制,修订建设用地使用权出让网上交易规则。加快推进全省土地二级市场平台系统建设,制订土地使用权转让、出租二级市场网上交易规则,健全服务和监管体系。按照国家统一部署,探索实施农村集体经营性建设用地入市制度。推进土地征收成片开发,保障经济社会发展合理用地需求。健全土地征收管理制度,严格公共利益用地认定,规范征地程序,完善征地补偿安置体系,维护被征地农民集体经济组织及其成员的合法权益。

有序实施土地节约集约利用评价。健全建设用地节约集约利用评价体系,定期评估单位GDP建设用地使用面积下降率,有序开展建设用地整体评价、中心城区详细评价、开发区集约利用监测统计与全面评价,常态化开展项目类节地评价。

积极引导土地立体开发利用。优化土地利用结构,鼓励建设项目用地分层布局、优化设计,探索对地表、地上、地下“三维空间”进行统筹开发利用,推动建设用地分设使用权。推进南昌和萍乡地下空间开发利用试点,深入探索地下空间开发利用模式。

推进土地开发利用动态监测监管。依托全省土地利用动态监测监管系统,对建设用地供后开发利用实行全程动态监测监管。建立土地利用动态巡查制度,健全土地开发利用定期通报督导机制。建立临时用地动态监测监管机制,健全制度体系。开展城市地价动态监测,逐步形成与市场价格挂钩的动态调整机制。建立健全城乡地价建设信息汇集与监测机制,逐步推动城市地价动态监测在设区市中心城区覆盖,开展城镇基准地价信息采集与动态监测工作,提高城镇基准地价管理水平。加强房地产用地市场价格监测和住宅用地分类供应调控。强化对土地估价行业开展“双随机、一公开”监督检查。

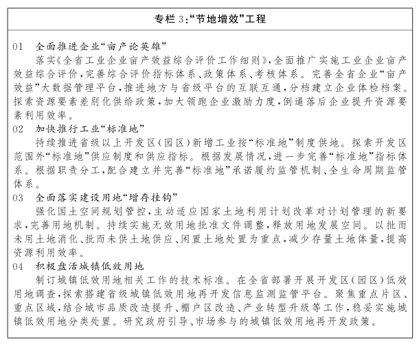
开展自然资源节约集约利用考核示范。持续推进节约集约利用土地考核,将批而未用、批而未供和闲置土地处置情况纳入考核内容,树立节约集约导向,发挥指挥棒作用。总结推广各行各业节地技术和节地模式,形成各具特色、能推广、能复制的节地模式。提高用地单位主动节地意识,推进节地评价成果在土地使用标准和行业技术规范制修订工作中的应用。根据部新修订的自然资源节约集约示范县(市)创建指标标准体系,在全省全面开展新一轮自然资源节约集约示范县(市)创建工作。

第三节 加强矿产资源保护与高效利用

优化矿产资源勘查开发区域布局。赣北地区坚持长江经济带建设,以不破坏生态环境为前提,继续做强已有矿业产业,大力发展绿色矿业。环鄱阳湖地区主要开发清洁矿产资源,发展地热生态旅游产业,推进浅层地热能利用,依托科研创新平台,提高矿产品技术含量、附加值和竞争力。赣东北地区重点发展有色金属采选冶与精深加工产业,支持稀散元素综合勘查与回收利用。赣西北地区以转型升级为主线,推进钢铁、电瓷、工业陶瓷、盐化工、新型建材等优势产业改造提升,加强关键技术与产品研发,壮大锂电新能源产业。赣中南地区以赣南等原中央苏区振兴发展为契机,加大锂、金、银、铜、铅锌、锡、地热水、萤石、高岭土、硅石等矿产资源勘查开发力度,推进钨、稀土危机矿山接替资源勘查。

提升矿产资源综合利用水平。大力推广应用先进适用技术,加大科研攻关投入,提高铜、钨、金、银、锂、钽铌等低品位、共伴生矿产资源的综合利用水平,提高锂、钽铌、铷、铯及稀土等“三稀”资源综合提取技术。提高铜、铁、钨、铅锌、锡、金、煤等矿山固体废弃物的综合利用水平,开展固体废弃物综合利用示范工程,鼓励矿山企业通过多种方式不断发展矿业领域循环经济。

统筹矿产资源开发利用与保护。以国家宏观调控政策为基础,统筹兼顾我省经济发展需求及产业规划,确定我省矿产资源开发利用方向。按照国家钨、稀土实行开采总量控制的相关要求,严格执行年度开采总量控制,严禁超指标开采。适度扩大铁、铜、金、银、钽铌、锂等金属矿产,以及黑滑石、硅灰石、盐矿、熔剂用石灰岩、高岭土、硅石(粉)、饰面用石材等非金属矿产和地热、矿泉水等液体矿产开发规模。

严格矿产资源监督管理。根据不同资源禀赋、环境承载力、市场需求、运输半径等条件,合理确定各地区砂石土类采矿权总量、最低开采规模,有序投入砂石土类采矿权。积极引导有条件地区划定集中开采区,促进砂石资源规模开发。继续开展砂石土类采矿权“净矿”出让,推动矿地综合利用试点等工作。严格执行矿业权勘查开采信息公示制度,完善异常名录管理办法。

第四节 推进林草资源可持续发展

提升林草资源质量。科学开展造林绿化,提升森林城市品质,加强乡村绿化美化。精准提升森林质量,推进低产低效林改造和退化林修复,加强森林科学经营,提升森林生态功能。转变经营理念,加快种业创新发展,狠抓精细管理等举措,加强林草种质资源保护、开展林草育种创新、提高林木良种使用率,稳步提升森林资源质量,增强美丽中国“江西样板”底色。

推进林草资源可持续利用。推进江西现代林业产业示范省建设,进一步发展优势特色产业,实施油茶产业“三千工程”、竹产业“千亿工程”和林下经济“三千亿工程”,做强三大家具产业集群,推进森林旅游和康养产业发展,提升森林药材和食品产业水平,推动香精香料和林化产业转型升级,做精做优苗木花卉产业,提高国家储备林木材供应和保障能力。完善现代林业产业体系,建设特色林业产业园区,培育壮大龙头企业,加强林业特色品牌培育,加强林产品质量安全监管,营造良好营商环境。强化林业品牌效应,弘扬林业生态文化,打造普惠绿色空间,繁荣生态文化,扩大江西林业品牌影响。

加强生物多样性保护。实施南岭山地、武夷山森林及生物多样性保护工程。组织开展自然生态系统监测评估和自然保护区生物多样性监测。发布林业生物多样性保护公报。持续开展重点保护野生动植物资源调查和监测,加强野生动植物栖息地(生境)保护。开展长江江豚、梅花鹿、白鹤、中华穿山甲、资源冷杉、落叶木莲等珍稀濒危野生动植物拯救保护,做好麋鹿等珍稀濒危动植物物种重引入。完善野生动物收容救护体系建设,探索建立健全古树名木综合保险及认养机制。适时更新省级重点野生保护动植物名录。

第五节 落实水资源安全保障

落实水资源刚性约束制度。实施最严格水资源管理制度,严格实行用水总量和强度控制,建立超用水总量限批制度,严控水资源开发利用强度。推进流域水量分配,完成跨地市河流水量分配工作。完善规划和建设项目水资源论证制度,实行规划和建设项目节水评价,加快推动水资源承载能力监测预警机制建设。开展水资源“四水四定”管理创新试点研究,根据水资源承载能力优化城市空间布局、产业结构、人口规模。

深入推进水权改革。积极探索、推动各地区明确初始水权。积极培育水权交易市场,引导和推进区域间、行业间、用水户间等多种形式的水权交易。推进和规范水权交易,将用水权交易纳入公共资源交易平台统一管理,在条件具备的地区探索实行用水权有偿取得。

深入实施国家节水行动。坚持节水优先方针,推动水资源节约集约利用。健全完善节水标准体系,实施节水评价制度,探索建立节水激励机制。推进农业节水增效、工业节水减排、城镇节水降损,加快推进城乡生活节水。开展水效领跑者引领行动,推进节水型城市、灌区、企业、高校、小区及公共机构创建,推行合同节水管理,40%以上县级行政区达到节水型社会标准。

提升地下水资源保护利用水平。加强优质地下水资源勘查,优化优质地下水资源配置。科学划定地下水超采区及地下水开发利用临界区,核定地下水超采区范围及超采量,严格落实地下水管控指标。持续开展区域地下水动态监测,不断优化全省地下水监测站点布局,加强对地下水水量、水位和水质的动态监管和动态评价。探索构建可持续的优质地下水资源价值实现路径,助力做大做强全省优质地下水产业。有序推进主要城市地下应急水源地调查评价和示范工程建设,提升城市供水应急保障能力。

第四章 筑牢生态安全屏障,助力打造“江西样板”

第一节 守住自然生态安全边界

严守生态保护红线。按照保护需要和开发利用现状,结合生态功能,将水源涵养、生物多样性维护和水土保持3大类共16个片区划入生态保护红线。生态保护红线依法划定后,生态保护红线内自然保护地核心保护区原则上禁止人为活动;自然保护地核心保护区外,禁止开发性、生产性建设活动,在符合法律法规前提下,仅允许对生态功能不造成破坏的有限人为活动。加大生态保护力度,加强生态保护与修复。结合国土空间规划编制工作,加快推进生态保护红线勘界定标工作,确保生态保护红线精准落地并实施严格管控,为生态保护红线长效管理奠定基础。进一步强化监督,建立考核机制,严格责任追究,确保我省生态保护红线占国土面积比例不低于国家批准要求。

构建自然保护地体系。加快推进井冈山国家公园创建,推进武夷山国家公园(江西片区)建设,依法依规开展自然保护地整合优化和勘界立标,优化自然保护地空间布局和管控分区,合理划定自然保护地范围,妥善解决历史遗留问题与矛盾冲突,完善自然保护地体系的地方性法规、管理和监督制度。

第二节 统筹山水林田湖草沙保护和修复

落实生态保护修复布局。落实全省“一带、二核、三网、六区”生态修复布局,大力开展沿江(长江)自然岸线保护,加强鄱阳湖、赣南山地丘陵、“五河”干流保护修复,推进赣江等生态廊道建设,筑牢南岭、武夷山、罗霄山森林生态屏障。指导市县编制国土空间生态修复规划,建立全省生态保护修复项目储备库,持续推进全省山水林田湖草沙一体化保护修复,加强重要生态系统保护修复。

加强林草资源保护修复。加强林地植被恢复与草地资源保护与修复,加快建立天然林保护修复制度体系,探索建立公益林差别化补偿机制。建立健全林地保护管理制度,加强林地定额管理,分级分类实施林地用途管制,强化草地空间用途管制。开展森林资源安全预警和资源动态变化监测,推进草地资源调查监测评价。严格执行森林采伐限额、森林资源损害赔偿和责任追究制度。开展草地自然公园建设试点。

加强河湖湿地保护修复。加强水土保持生态建设与水源涵养,加强江河源头保护修复,推进开展退化湿地修复工作,持续推进流域生态综合整治工程建设。探索创新水土保持工程建管机制,继续实施国家水土保持重点工程,因地制宜开展生态清洁小流域建设。加强湿地调查监测,持续开展全省湿地年度动态变化核查、湿地生态环境损害调查和评估。

持续推进矿山生态修复。开展历史遗留矿山核查工作,摸清底数,建立全省上下统一的历史遗留废弃矿山数据库。明确修复责任,积极消除历史遗留废弃矿山存量,完成历史遗留废弃露天矿山年度修复任务;严控持证矿山破坏土地增量,开展矿山生态保护修复专项行动。开展矿山生态修复遥感动态监测,加大监督检查力度。

稳慎推进全域土地综合整治。统筹推进农用地整理、建设用地整理和乡村生态保护修复。重点推进国家全域土地综合整治试点工作,探索低碳土地综合整治路径,适时启动省级全域土地综合整治试点,助力全省乡村振兴。

完善生态保护修复机制。完善国土空间生态保护修复统筹协调机制,压实主体责任,强化部门协同,统筹工程实施,共享信息资源,加强监督检查。加强项目管理,加大财政投入力度。建立健全生态保护修复多元化投入制度,积极探索激励措施,支持与鼓励社会资本参与生态保护修复,探索建立矿山生态环境问题监管长效机制。开展矿山生态修复领域地方条例立法相关工作,研究生态修复地方标准,健全相关配套制度和标准体系。

第三节 加强绿色矿山建设

扎实推进绿色矿山建设。围绕矿产资源勘查开发区域布局,充分吸收“十三五”期间绿色矿山建设经验,扎实推进绿色矿山建设。创建绿色矿业发展示范区,带动矿业转型升级,推动我省矿业持续健康发展。新建矿山按照绿色矿山标准进行规划设计、建设和运营管理,既有生产矿山加快升级改造,逐步达标,实现矿业开发与生态环境保护协调发展。

加强绿色矿山建设管理。探索建立多部门协同的绿色矿山创建机制。建立绿色矿山动态监管制度,市县自然资源主管部门加强日常监督管理。健全优化绿色矿山评价指标体系。完善绿色矿山第三方评估管理办法,建立规范的第三方评估机制。

持续加强宣传培训力度。加强绿色矿山培训,宣传绿色矿山政策法规、建设经验与方法,增强矿山企业绿色发展意识,提高绿色矿山建设水平。

第四节 提升地质灾害综合防治能力

加强地质灾害隐患识别与调查评价。完成第一轮1∶5万地质灾害风险调查评价、全省山地丘陵区切坡建房调查及风险评估,实施重点区域1∶1万地质灾害风险调查评价、地质灾害隐患综合遥感识别。落实地质灾害汛前排查、汛中巡查、汛后核查制度,严格建设工程、城镇规划及园区地质灾害危险性评估制度,强化事中、事后监督管理,从源头上减少地质灾害隐患。

完善地质灾害监测预警网络体系。进一步完善群测群防网络,以县(市、区)为单元,逐步健全乡(镇)、村、组、专业技术队伍“网格管理、风险双控”的群测群防体系。推进普适型监测点网建设,提升地质灾害技防能力。依托地质灾害信息化服务平台和实时监测数据,持续改进地质灾害预警预报模型,实时发布重要地质灾害隐患点及风险区动态,建立预警闭环管理机制。

加强地质灾害综合治理。按照“遏增减存”原则,进一步明确部门职责,加强协作,规范山区农民建房审批,从源头上减少农村切坡建房形成的地质安全隐患。积极制订奖补政策,鼓励居民自主消除建房引发的地质灾害隐患。基本完成中型及以上地质灾害隐患点工程治理或避险搬迁,推进重点区域地质灾害综合治理,实施地质灾害安居工程。

提升基层防灾能力。开展地质灾害“双控”管理试点,探索建立“隐患点+风险区”双控管理制度、责任体系和技术标准。完善地质灾害基层防治技术支撑体系,提升汛期专业队伍驻守能力,实施地质灾害高中易发区县级基层防灾能力建设工程,提高各地防灾队伍装备水平。

第五节 推进生态产品价值实现机制

加强森林、河湖、草地、湿地等基础信息调查,摸清数量、质量、权属、范围等底数。加快推进全省自然资源统一确权登记工作,明晰自然资源资产产权主体。配合完善全省自然资源资产负债表。探索自然资源领域生态产品价值实现途径。总结我省已开展的生态产品价值实现机制试点经验,拓展生态产品价值实现模式,鼓励社会资本参与生态产品价值实现项目,配合推进生态产品价值实现相关试点和示范基地建设。加大对生态产品价值实现过程中典型经验做法和创新成果的宣传力度。

第六节 推动碳达峰碳中和工作开展

优化绿色低碳空间布局。在碳达峰碳中和目标下,将绿色低碳目标和理念纳入全省国土空间规划的编制实施,探索将碳达峰碳中和相关内容纳入规划编制要求。优化城镇空间及其基础设施布局,降低碳排放量,实现城镇空间绿色转型。强化国土空间用途管制,优化用地布局,支持节能、低碳排放的产业项目用地,促进低效中小散工业按规则入园复绿。实行节约集约用地,严格执行土地使用标准,推广节地技术和节地模式。

提升生态系统碳汇能力。以自然资源专项调查为基础,摸清全省森林、草地、湿地等资源利用现状和变化情况,探索开展森林、草地、湿地、土壤、水体生态系统等碳汇本底调查、储量评估、潜力评价。严控生态空间占用,稳定并提升现有森林、湿地、草地和土壤等固碳作用。统筹山水林田湖草沙一体化保护修复与系统治理,逐步推进低碳型全域土地综合整治,推进历史遗留矿山生态修复和水土流失综合治理,巩固提升我省自然资源领域碳汇能力。

推动清洁能源开发利用。开展地热水、浅层地温能潜力调查评价工作,推动我省地热水、浅层地温能的开发利用。推进粉、锂资源开发与综合利用,保障新能源材料供给。鼓励开发风能、太阳能等清洁能源,不断提高非化石能源消费比重,促进能源消费向低碳化方向发展。

加强地质碳汇调查评价。根据国家统一部署,探索开展地质碳汇现状调查,对我省岩溶、矿物、地下水吸收二氧化碳的基础潜力进行评价。探索开展二氧化碳地质封存潜力评价、场地调查以及相关科研工作。鼓励在全省开展玄武岩层、深部咸水层和不可开采的煤层等地质封存潜力岩层勘探摸底。

强化公众参与和舆论引导。加强领导干部及相关从业人员碳达峰碳中和工作能力培训,增强各地各部门抓绿色低碳发展的本领。引导企业履行社会责任。鼓励公益组织、行业协会、产业联盟和社会公众参与碳达峰碳中和工作,加强与科研院所及相关事业单位交流合作,培养一批碳达峰碳中和专业人才。广泛开展相关科普活动和舆论引导,为碳达峰碳中和工作营造良好环境。

第五章 服务经济社会发展,支撑重要战略支点

第一节 服务重大战略实施

支撑“一带一路”建设。优化自然资源开发空间格局,进一步促进江西与“一带一路”区域经济发展互联互通,支撑打造高铁新型城镇带、现代物流带和黄金旅游带。合理安排新增建设用地计划,做好“一带一路”重大项目工程建设的用地保障,服务京九电子信息产业带等先进制造业基地建设。推进耕地占补平衡工作,保障“一带一路”重点建设项目用地需求,支撑建立面向东南沿海地区的优质生态农副产品生产基地。支持省内龙头企业及地勘单位实施走出去战略,加强战略性矿产及紧缺矿产资源勘查开发,进一步提高矿业国际合作水平。进一步加强测绘地理信息交流,推进与沿线国家的科技合作,积极拓宽测绘地理信息在“一带一路”建设中的应用。

支撑长江经济带发展。运用自然资源调查等数据成果,为长江沿线(江西段)“共抓大保护、不搞大开发”战略实施提供有力数据支撑。贯彻实施长江经济带(长江流域)国土空间规划,落实精细化分区管控任务。坚持江湖统筹、水陆共治、标本兼治,落实禁渔政策,加强生物多样性保护。推进长江流域生态保护和修复工程建设。开展长江沿线(江西段)地质灾害风险普查和地质灾害隐患点的调查,加大地质灾害工程治理力度,及时消除地质灾害隐患。

对接粤港澳大湾区建设。优化赣南国土空间布局,进一步提升赣州区域交通枢纽服务能力、基础设施承载能力、公共设施服务能力。支持赣州市引进的大湾区产业转移项目纳入省重大项目调度会,科学合理安排项目新增建设用地计划。

支持内陆开放型经济试验区建设。深入挖掘区域合作潜力,推动资源要素自由高效流动,支持建立内陆双向高水平开放拓展区。助力改善赣南等原中央苏区的基础设施条件,保障革命老区高质量发展重要示范区建设。加强与中部地区各省对话交流、协商重大事项,强化互联互通、共建共保、共治共享水平,支持打造中部地区崛起重要支撑区。

第二节 促进区域协调发展

提升大南昌都市圈发展能级。推动强省会战略实施,构建“一核两带、一廊两区”区域总体空间格局,支持南昌“五大重点功能片区”“五大中心”建设。推进赣江新区绿色建筑、地下综合管廊、海绵城市、特色小镇等项目建设,助力探索赣江新区林业碳汇、绿色减排项目碳储量评估、碳排查及相关数据体系建设,提升赣江新区绿色金融改革创新试验区聚集力,打造大南昌都市圈发展新引擎和创新高地。大力支持九江长江经济带重要节点城市发展,助力打造万亿临港产业带。积极推进鄱阳湖国家自主创新示范区建设,加大低效产业用地整治利用力度。助力构筑“一环七射两联通”城际铁路网、“两环九射”高速公路网,促进大南昌都市圈与武汉、长株潭都市圈融合。

推动沪昆、京九“两轴”发展。加快推动高铁沿线产业集聚、区域合作、城乡融合,加强高铁站场周边重大基础设施、公共服务项目建设的用地需求保障,促进“站—产—城”融合发展。优化航空制造、大健康、汽车及零部件、新型光电、物联网、大数据等现代产业布局,加大对现代化高铁新城新区建设的支持力度。

促进赣南等原中央苏区高质量发展。支持赣粤产业合作试验区、抚州承接东部沿海产业转移示范区和先进制造业协作区建设,促进赣州建设省域副中心城市和对接融入粤港澳大湾区“桥头堡”,支持赣州“中国稀金谷”引进和承接重大产业项目,保障“中国稀金谷”招商引资重点项目用地需求,支持赣州稀土功能材料、永磁电机产业集群和中重稀土新材料生产基地建设,探索中重稀土和钨资源收储政策。协调吉安、赣州电子信息以及新能源产业布局,积极推动吉安依托吉泰走廊打造赣江中游生态经济带,支持赣中(吉安)区域性综合交通枢纽建设。在安排土地利用年度计划、城乡建设用地增减挂钩节余指标调剂等方面,加大对赣南等原中央苏区的政策倾斜。

推进赣东北开放合作。支持赣浙边际合作(衢饶)示范区建设,助力上饶赣浙闽皖边界区域中心城市、鹰潭国家智慧城市、景德镇国家陶瓷文化传承创新试验区建设,推动赣东北饶景鹰城市群成为对接长三角一体化发展的先行区,推进具有国际影响力的有色金属新材料产业聚集区建设。统筹协调上饶、景德镇、鹰潭三市产业布局,支持省级以上符合条件的开发区依法进行调区扩区。助推六安景、景鹰瑞铁路前期工作。

支持赣西转型升级。统筹规划湘赣边区域合作示范区省际产业园,鼓励宜春、萍乡与长沙、株洲等地跨省合作建设湘赣边区域合作产业园。支持宜春打造赣湘鄂区域中心城市、新余打造中部地区新型工业强市、萍乡建设国家产业转型升级示范区,科学规划锂电、电子信息、生物医药、健康养生等新型产业布局。加快推动钢铁、纺织、建材、食品等传统产业园区绿色升级发展,保障重大产业转型升级项目的用地需求。助推咸修吉高铁前期研究、宜春明月山机场开通口岸功能。

第三节 助力乡村振兴建设

优化乡村发展布局。有序推进村庄规划编制,分类实施村庄发展和建设,严格规范村庄撤并。严格落实基本农田控制线、生态保护红线,划定村庄建设边界、历史文化保护线、村庄灾害风险控制线。总结推广村庄规划试点经验,积极推进“多规合一”实用性村庄规划编制,加快推进有条件有需求的村庄编制村庄规划。暂时没有条件编制村庄规划的,在乡镇国土空间规划中,以行政村为单元编制村庄规划通则,作为实施国土空间用途管制,核发乡村建设规划许可依据。

强化土地要素保障。在新编县乡级国土空间规划中安排不少于10%的建设用地规模指标,重点保障乡村产业发展。各地合理安排新增建设用地计划,保障巩固拓展脱贫攻坚成果和乡村振兴用地需要,过渡期内专项安排乡村振兴重点帮扶县每年新增用地计划,不得挪用。完善各类土地用途转用和土地征收审批制度。加快落实保障和规范农村一二三产业融合发展用地政策,在空间上引导产业高效集聚,支持乡村振兴重点帮扶县将农村闲置宅基地整理、土地整治等新增的耕地和建设用地优先用于农村产业发展。通过新增建设用地计划指标、村庄整治、废旧宅基地腾退等多种方式,保障合理的农村村民住宅建设用地。

有效拓展资金渠道。按照国家和省相关政策将城乡建设用地增减挂钩节余指标调剂、矿山生态修复腾退指标调剂、耕地占补平衡指标调剂等所得收益,重点用于巩固拓展脱贫攻坚成果、实施乡村振兴战略。深入挖掘红色文化资源,做好红色文化产业、旅游业等特色产业用地需求保障,探索创新革命老区乡村产业发展用地政策,推动红色文化与旅游产业融合发展。积极争取省级财政资金,开展相关农业地质调查,在具有找矿潜力和开发利用条件的地区部署开展矿产资源勘查,特别是投资少见效快的地热水、矿泉水和特色非金属矿的勘查。

促进城乡融合发展。统筹县域产业、基础设施、公共服务、基本农田、生态保护、城镇开发、村落分布等空间布局,建立全域覆盖、普惠共享、城乡一体的基础设施和公共服务设施网络,把乡镇建设成为服务农民的区域中心,实现县乡村功能衔接互补。推动城乡要素合理配置,探索实施农村集体经营性建设用地入市。深入支持鹰潭国家城乡融合发展试验区、省级城乡融合发展试验区建设。

第四节 推进以人为核心的新型城镇化

优化城镇空间布局。构建“一圈两轴多群”城镇空间开发格局,助力打造南昌都市圈核心区,加速推动沪昆、京九两大城镇发展轴,推进赣州、吉泰、信江河谷(上饶、鹰潭)、新宜萍等城镇群规划建设。促进中小城市和小城镇协调发展,推动城市绿色低碳转型,推进以县城为重要载体的新型城镇化建设,支持南昌县、吉安县、奉新县开展新型城镇化示范,积极推进扩权强镇,科学规划县域副中心镇、工业强镇、商贸强镇、文旅服务型镇等重点镇,助力完善小城镇基础设施和公共服务建设。

完善城镇化用地政策。深化“人地挂钩”政策,增加人口净流入较多地区或吸纳农业转移人口落户较多地区的建设用地规模和年度建设用地供给总量。探索利用农村集体建设用地和企事业单位自有闲置土地建设租赁住房,支持将非住宅房屋改建为保障性租赁住房。深入推进地下空间开发利用试点工作,探索建设用地分设使用权及地下空间开发利用。

提升城市功能品质。加快推进“三区一村”改造,助力完善基础设施和公用服务设施建设,实施城市更新行动。支持智慧政府、智慧社会建设,促进数据整合互联共享,推进城市运行效能质量提升。开展城市废弃工矿用地修复,加强城市生态修复,优化城市生态用地空间。提高地质灾害防治能力,助力健全城市防灾减灾体系,强化城市发展韧性。

第六章 加强支撑体系建设,夯实行业工作基础

第一节 开展自然资源调查监测评价

完善自然资源调查监测评价业务体系。以国家自然资源调查监测体系为框架,结合省情制定相关实施方案、技术细则、成果管理办法等,建立健全我省自然资源调查监测评价制度。创新调查监测一体化模式,助推自然资源调查监测数据高效更新,运用大数据模式推进自然资源调查监测数据整合,培育“互联网+”应用生态,不断提升自然资源调查监测成果共享服务水平。

开展自然资源调查监测评价。以第三次全国国土调查成果为底版,统筹开展年度国土变更调查和土地、矿产、森林、草地、水、湿地等自然资源专项调查。开展自然资源监测和年度自然资源全覆盖动态遥感监测,及时掌握各类自然资源地表覆盖变化情况。完成矿产资源国情调查和矿产资源储量数据库清理。建设自然资源调查监测三维立体时空数据库,系统开展自然资源调查监测数据分析评价。

加强自然资源调查监测成果管理和共享应用。强化自然资源调查监测成果质量管理,建立健全省、市、县分级检查和调查监测全过程质量管控机制,形成完整的调查监测质量管理体系,确保调查监测数据真实、准确、可靠。多渠道发布调查监测主要数据成果。推动成果数据共享应用,健全自然资源数据共享和集成应用服务机制。

第二节 加强地质调查与矿产勘查

加强基础地质调查工作。积极争取中国地质调查局的大力支持,开展重要成矿区带的基础地质调查工作,进一步提高全省基础地质工作程度与研究水平。以重要矿集区和找矿远景区为重点,大力开展重要矿产和战略性矿产资源调查评价,为全省矿产资源勘查提供找矿方向和找矿靶区。部署开展全省地热能资源调查与开发利用潜力评价,基本查明我省地热能资源特征、赋存条件和开发利用现状,估算地热能资源量,评价地热能开发利用潜力,为我省地热能资源勘查开发规划提供科学依据。

实施战略性矿产找矿行动。围绕保障国家能源资源安全和我省矿业经济发展需求,以铀、铁、锰、铜、锡、钼、钨、钴、锆、铌、钽、钒、金、锂、离子型重稀土、晶质石墨、萤石等矿产为重点,实施全省战略性矿产找矿行动,提高我省初级产品供给保障能力,促进全省矿业经济高质量跨越式发展。

推动地质工作转型升级。围绕生态文明试验区建设和新型城镇化建设,稳步推进1∶25万多目标地球化学调查工作,选择重点区域开展1∶5万土地质量调查,圈定富硒、富锌土壤,促进全省特色农业发展。持续开展主要城市地下水应急水源地调查评价,努力实现我省应急备用水源地配置多元化,提升城市供水应急保障能力。

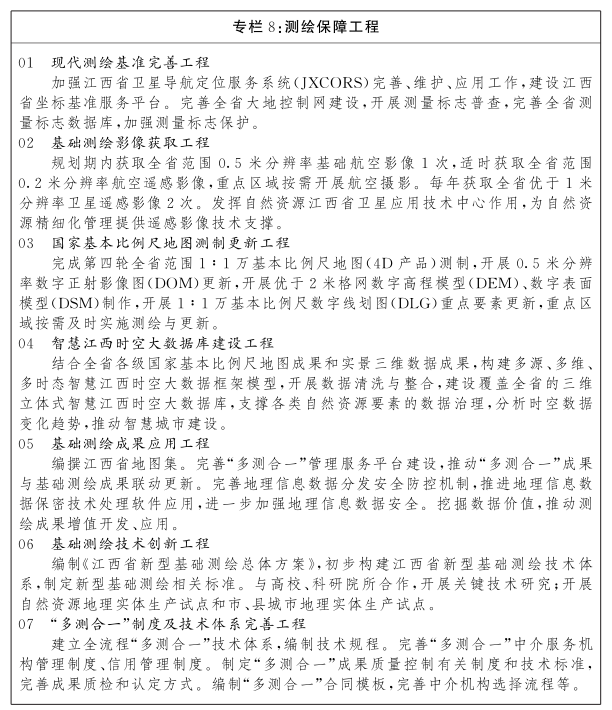
第三节 增强测绘地理信息服务能力

优化现代测绘基准体系。完善省级大地控制网,做好平面控制网、高程控制网的维护工作。摸清测量标志家底,加强测量标志保护。提高江西省卫星导航定位服务系统运维水平,增强北斗应用服务水平和自主保障能力,积极推进兼容北斗三号升级改造工作,建设基于北斗多星兼容的江西省坐标基准服务平台。

推进地理信息资源建设。建立影像统筹获取机制,实现航天遥感影像高频覆盖、航空遥感影像与激光探测和测距(LiDAR)数据按需覆盖。开展基本比例尺地图(4D产品)测制及数据库建设,实施重点要素更新。推动实景三维江西建设。

深化地理信息共享应用。整合各类测绘成果,建设覆盖全省的三维立体式智慧江西时空大数据库。以地理信息为载体,建立跨部门、跨行业协作机制,支撑自然资源管理,服务各行业需求。以测绘成果为依托,深挖数据价值,提升成果应用服务水平。开展公众版测绘成果的开发和研究,推进测绘地理信息保密处理技术应用,加强地理信息与地图安全防护,强化涉密基础测绘成果管控。丰富地图编制类型,提供各类公共地图产品服务。健全应急测绘保障体系,为防灾减灾、应急救援、公共卫生事件等提供应急测绘服务保障。

探索建立新型基础测绘体系。推进新型基础测绘技术体系建设。全面提升科技创新能力,促进形成“空—天—地”一体的测绘地理信息数据自动化采集、智能化处理、智慧化服务体系。开展自然资源地理实体生产试点和市、县城市地理实体生产试点,选择典型区域进行“无比例尺”区块实验,探索建设江西省基础地理实体空间数据库。

强化测绘地理信息制度保障。进一步完善测绘地理信息政策法规建设与行业管理制度,探索基础测绘省、市、县三级计划统筹、分级投入、联动实施、协作分工和共建共享的工作机制,探索基础测绘规划实施评估机制。落实测绘成果汇交制度,完善数据共享机制。加强地理信息和地图安全监管,加强测绘资质监管,加快测绘地理信息市场信用体系建设,健全“多测合一”政策体系,探索建立测绘地理信息监理实施机制,研究测绘地理信息行业服务新模式。

第四节 强化自然资源法治建设

推进完善法规体系及制度建设。深入贯彻落实习近平法治思想,加快推进法治建设,编制全省法治自然资源建设五年规划并认真组织实施,推进土地、矿产、测绘、空间规划等重点领域立法调研。推动《江西省实施〈中华人民共和国土地管理法〉办法》《江西省征收土地管理办法》《江西省测绘管理条例》等地方性法规修订工作。根据国家矿产资源、国土空间规划等方面立法进展,适时推进我省配套地方性法规修订工作。坚持立改废释并举,建立健全行政规范性文件清理机制,不断完善依法行政制度体系。推进政务公开和社会监督,加强内部行政权力运行监督,不断完善行政权力运行监督机制和舆情监测及应急处置机制,落实“双随机、一公开”制度。推进行政决策科学化、民主化、法治化,进一步发挥法律顾问的决策咨询论证作用。健全法治建设督促指导机制,加强对自然资源法治建设工作的督促指导。

加强自然资源普法宣传。编制全省自然资源系统“八五”普法规划并认真组织实施。强化“谁执法、谁普法”的普法责任制,深入落实自然资源系统各级党委(党组)理论学习中心组学法制度,加强常态化的法律培训,将法治教育课程纳入自然资源系统各级培训内容,组织开展领导干部宪法宣誓活动。积极探索创新法治宣传教育形式,切实做好“4·22世界地球日”“6·25全国土地日”“8·29测绘法宣传日”“12·4”国家宪法日“宪法宣传周”等特殊时间节点的法治宣传教育工作,加大自然资源法律法规的集中宣传力度,帮助群众增强法治意识,弘扬社会主义法治精神。

完善矛盾纠纷预防调处化解体系。建立健全完善行政调解、行政裁决、行政复议、行政诉讼和信访工作等有机衔接、相互协调的多元化自然资源产权纠纷解决机制,严格落实领导干部接访下访和包案化解信访矛盾制度,依法有效化解矛盾纠纷。探索运用法治思维和法治方式深化信访体制改革,实现信访工作专业化、法治化、信息化,打造阳光信访、责任信访、法治信访。落实“谁主管、谁负责”的工作主体责任,推动行政争议实质性化解。严格依法履行出庭应诉职责,提升行政应诉答辩和举证工作质量,通过学习培训、案例研讨、旁听庭审等多种形式,提高全系统复议应诉水平。

第五节 推进自然资源科技创新

推进科技创新体系建设。建立健全自然资源科技创新管理制度,规范有序推进科技项目管理、创新平台建设、人才激励、科技成果转化、标准化建设等重点工作。优化科技创新力量布局,围绕我省自然资源领域重大需求和重大科技创新方向,积极推动学科交叉与联合创新,鼓励与高等院校开展产学研合作,推动科技交流合作。加强指导地方自然资源机构科技进步与创新工作。建立多元化的自然资源科技创新投入机制,做好对自然资源科技创新的支持工作。

加强关键技术研究。围绕自然资源“两统一”职责,持续推进矿产资源保护开发、自然资源调查监测评价、自然资源确权登记与资产评估核算、生态保护修复、自然资源大数据、国土空间规划及用途管制、地灾防治、土地开发与利用、新型基础测绘、遥感应用、碳达峰碳中和等领域关键技术研究,充分发挥科技创新对自然资源行业发展的支撑引领作用,加快推动我省自然资源事业发展。

推进科技创新平台和科普基地建设。稳步推进重点实验室、工程技术研究中心、工程技术创新中心、野外科学观测研究站发展,开展省部级科技创新平台建设。以自然资源调查监测、土地整治修复、矿产资源勘查、地质环境保护和自然资源信息化等关键工程技术研发、成果推广为目标,鼓励和支持联合高校、优势企业建立工程技术创新中心,加强自然资源科普宣传。

推进自然资源江西省卫星应用技术体系建设。围绕建成集“数据管理、产品生产、应用服务”为一体的卫星应用服务体系目标,加强省级卫星应用技术中心能力建设。加快构建贯通部、省、市、县卫星应用技术体系,发挥省级中心担当实干作用,充分整合我省已有自然资源卫星应用基础资源,统筹全省卫星遥感数据资源和应用需求。深化卫星遥感数据在服务自然资源主责主业及其他各级行业主管部门、社会机构和公众等方面的应用,加强卫星数据深加工和数据处理新技术研究。

强化科技成果推广应用。完善自然资源科技成果推广应用机制,加快科技成果转化应用,强化新技术应用,提升自然资源供给、保护、保障和管理能力。优先在重点领域、重大工程中,着重对具有转化价值的重大科技成果进行示范推广,提升科技成果转化率。强化科技成果管理,推进科技成果登记。探索依托省内主流科技成果转化、技术转移平台,推进自然资源科技成果推广应用工作。

推进自然资源标准化体系建设。加强标准化技术组织建设,成立江西省自然资源标准化技术委员会,完善自然资源标准化管理制度规范,探索建立科技项目与标准化工作联动机制,积极申报标准化科研项目,通过标准化成果促进科技成果产业化,将标准作为科技计划的重要产出。集中力量推进急需急用的标准出台,积极承担或参与制修订国家、行业和地方标准,增强自然资源行业重点领域地方标准、规程规范的制修订,加强省直各有关部门之间交流协作,推进行业间标准衔接配套,从标准层面保障支撑好江西自然资源事业发展。加强自然资源技术标准贯彻实施,积极推进标准化试点示范建设,充分发挥自然资源标准化技术委员会、行业协会学会等作用,开展标准化宣贯、培训、交流、咨询等活动。

第六节 提高自然资源信息化水平

统筹推进信息化建设。推进实现全省自然资源信息系统“网络通、系统通、数据通、应用通”、数据资源“跨层级、跨系统、跨部门、跨业务”共享交换。加快构建完善自然资源“一张网”“一张图”“一个平台”信息化基础设施。

推进网络及安全一体化。整合国土、测绘多套网络基础设施资源,构建涵盖涉密网、业务网、互联网(电子政务外网)、应急通信网的多级互联统一的自然资源“一张网”。建成自然资源云数据中心运行体系,统一机房资源、云资源和网络安全管理,原有系统逐步迁移到云数据中心。统筹建设自然资源云数据中心安全监控,保障网络安全。

推进自然资源大数据一体化。建立自然资源大数据体系,构建自然资源三维立体“一张图”。以国土空间基础信息平台为基础,完善系统间的数据共享交换,打通省市共享渠道和部直报系统数据回流通道,促进与省级各部门间的统一政务信息共享交换,为数字经济发展、生态文明建设、乡村振兴战略实施提供数据支撑和信息化技术保障。支撑“智联江西”建设,加强同省级各部门业务协同。建立重要自然资源数据分类分级安全保护和降解密制度,形成数据脱密处理本地化能力,使数据在确保安全的前提下有序流动。

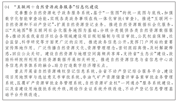
强化信息平台一体化。加快构建完善国土空间基础信息平台,统筹天地图、卫星遥感服务等应用服务,形成“全面汇聚融合、安全可控访问、全省逻辑一体”的数据和业务服务平台。构建自然资源调查监测评价、自然资源监管决策、“互联网+自然资源政务服务”三大应用体系。推进智慧国土建设与应用,有效提升数字化、智慧化治理水平。

第七章 深化重点领域改革,提升治理能力水平

第一节 强化国土空间规划和用途管制

优化主体功能区规划布局。优化细化主体功能区,形成“三大功能分区、四大特殊名录区”构成的主体功能分区体系,并探索细化至乡镇单元,实施差异化发展管控,分类精准施策。优化重大基础设施、重大生产力和公共资源配置,分类提高城市化地区发展水平,推动农业生产向粮食生产功能区,重要农产品生产保护区和特色农产品优势区集聚,优化生态安全屏障体系,逐步形成城市化发展区、农产品主产区、重点生态功能区三大空间格局。

推进我省“四级三类”国土空间规划体系建设。深化“多规合一”改革,统筹推进完成省、市、县、乡四级国土空间总体规划编制。强化总体规划对专项规划空间性指导约束作用,建立健全国土空间专项规划目录清单管理制度,有序推进城镇开发边界内详细规划编制和城镇开发边界外村庄规划编制。

科学划定和管控“三区三线”。按照永久基本农田、生态保护红线、城镇开发边界优先次序科学划定“三区三线”,并实行严格管控,全省国土空间开发保护格局得到优化,保护和发展的关系更加协调。落实国家“藏粮于地、藏粮于技”粮食安全战略,突出粮食主产区使命,确保江西粮食主产区定位不变、质量不减、地位不降,带位置确定全省各级耕地保有量任务和永久基本农田保护面积;落实国家生态保护优先理念,突出生态文明试验区(江西)建设使命,按照“应划尽划、优化布局”的原则评估调整省生态保护红线,维持生态保护红线总体稳定,着力守护好鄱阳湖“一湖清水”;落实国家资源节约集约制度,突出革命老区高质量发展示范区建设使命,统筹发展和安全,在划定永久基本农田、生态保护红线的基础上,科学确定城镇开发规模和边界,防止城镇无序蔓延,构建集约高效的城镇空间格局,适度预留开发建设发展空间。探索建立三条控制线实施管控长效机制和配套政策,严守各类管控要求,将三条控制线划定成果纳入国土空间规划“一张图”实施监督信息系统,强化科学技术监管水平。

建立健全国土空间规划编制审批体系、实施监督体系、法规政策体系和技术标准体系。建立国土空间规划审查备案制度,研究制定江西省国土空间规划编制审批办法,明确审批内容和程序,规范规划成果审查,提高审批效率。加快建立国土空间规划实施监督体系,依托国土空间基础信息平台,建设国土空间规划“一张图”实施监督信息系统,建立健全国土空间规划动态监测预警和实施监管机制,加强国土空间规划执行情况的监督检查,建立国土空间规划定期评估制度,开展“一年一体检、五年一评估”国土空间规划城市体检评估工作。研究出台市、县国土空间总体规划的配套技术文件,适时制订、修订相关专项规划、详细规划编制和实施管理的技术标准。

探索建立国土空间用途管制体系。以生态保护和耕地保护为重点,明确耕地和永久基本农田不同的管制目标和强度。推进国土空间用途管制工作,探索完善国土空间用途管制规则。积极落实国家用地计划管理改革方式,坚持项目跟着规划走,土地要素跟着项目走的原则,以真实有效的项目落地作为配置计划的依据。指导地方规范开展城乡建设用地增减挂钩工作,优化节余指标工作流程。探索建立重大项目部门协调会商机制,研究制定提前介入重大项目前期工作的具体办法。开展建设用地规划许可、建设工程规划许可、乡村建设规划许可管理政策的调查评估工作。推进江西省建设项目用地预审与选址意见书审批系统建设。

第二节 推进自然资源统一确权登记

推进自然资源统一确权登记。落实全省自然资源统一确权登记总体工作方案,分年度、分阶段推进自然资源统一确权登记工作,逐步实现对水流、森林、山岭、草原、荒地、滩涂以及探明储量的矿产资源等全部国土空间内的自然资源登记全覆盖,建立自然资源确权登记信息数据库,全面推动我省自然资源统一确权登记法治化、规范化、标准化、信息化。

全面提升不动产登记服务能力。优化线下“一窗受理、并行办理”,深入推进“互联网+不动产登记”,实现部门间信息自动交换和实时共享。全面推行不动产登记业务网上办理,实现“跨省通办”“省内通办”。健全和完善不动产登记平台,强化登记数据统计分析和业务办理监测。规范开展农村日常不动产登记,推进登记窗口向乡(镇)便民服务中心延伸,保障与维护农民合法财产权益。完成农村土地承包经营权登记成果移交并有序开展登记业务。全面、规范开展林权登记。

第三节 健全全民所有自然资源储备和资产管理

探索全民所有自然资源省级储备。发挥省级自然资源储备的示范引领作用,引导市、县开展自然资源整体储备,逐步建立省、市、县自然资源储备联动机制。出台省级自然资源储备和资金管理等相关办法,形成相对完善的省级自然资源储备制度体系。组织开展省直机关、省直事业单位、省属高校和医院、省属国有企业土地资源调查摸底,建立省级土地资源基础数据库,并对自然资源资产储备潜力情况进行科学评价。探索建立省级矿产资源储备项目库,筛选入库一批具有储备潜力的矿产资源项目。探索各类自然资源用益物权赋能方式和途径,研究自然资源扩权赋能政策,探索矿产资源及配套用地(林、草)等整体收储。

持续推进自然资源资产清查工作。总结第一批试点经验,选择南昌市和九江市全域,开展全民所有自然资源资产清查第二批试点,进一步验证并优化技术路线与方法,完善技术规范。按照“以现有工作为基础,逐步提高精度”的思路,建立不同尺度的资产清查价格体系,估算试点地区全民所有自然资源资产经济价值,为探索核实国家所有者权益提供江西经验。按照部统一部署,在全省开展资产清查工作,建立健全资产清查制度。

加强自然资源资产配置。健全长期租赁、先租后让、弹性年期供应、作价出资(入股)等工业用地市场供应体系。在符合国土空间规划和用途管制要求前提下,调整完善产业用地政策,创新使用方式,推动不同产业用地类型合理转换,探索增加混合产业用地供给。进一步规范国有经营性建设用地出让管理,全面推行工业“标准地”出让。

健全自然资源资产管理体系。健全国有自然资源资产管理情况报告制度和考核评价体系,强化自然资源资产监督检查。落实代理人向委托人报告受托资产管理及职责履行情况的工作机制,强化考核监督,切实维护国家所有者权益。

第四节 推动自然资源要素市场化配置

完善全民所有自然资源资产有偿使用制度。统筹土地、矿产、森林、草原、湿地、水等自然资源,逐步建立产权明晰、权能丰富、规则完善、监管有效、权益落实的自然资源资产有偿使用制度。依法完善全民所有自然资源资产有偿使用条件、取得方式和审批程序。按照我省水权水市场改革工作方案,积极推进水权交易,鼓励市县先行先试。积极探索按矿种细化矿业权出让收益基准率研究。持续跟踪森林、湿地和草地资源资产有偿使用制度改革工作,完善相关制度。

健全统一规范的自然资源资产市场体系。完善自然资源分等定级、价格评估制度和自然资源价格形成机制,建立完善政府公示地价体系。开展城乡标定地价更新,重点推进集体建设用地和农用地基准地价制订工作,推动实现城乡基准地价、标定地价全覆盖。推进地上附着物和青苗补偿标准调整制定,开展新一轮全省征地区片综合地价调整,及时公布实施。根据国家部署,统筹制定完善各类自然资源交易规则和监督管理机制,探索开展各类自然资源资产交易试点并总结经验,适时在全省推广。推进自然资源资产抵押融资,增强市场活力,健全市场监测监管和调控机制。

第五节 完善自然资源执法监督体系

健全执法检查工作体系。全面从严落实自然资源执法“严起来”“刀刃向内”的工作要求,推进自然资源执法检查常态化、立体化、制度化。加强执法队伍建设,以多种形式开展业务培训,提升执法人员依法履职尽责能力。完善案卷质量评查工作机制,推动行政执法规范化、标准化。持续加大重大典型案件督办力度,确保行政执法检查落到实处。

探索多样化巡查体制机制。扎实推进“两早一严”,强化日常监管。扎实开展卫片执法,及时发现、制止和严肃查处土地、矿产违法违规行为,对新增违法占用耕地行为“零容忍”。切实加强新增农村乱占耕地建房问题整治工作与卫片执法工作的联动,坚决遏制新增农村乱占耕地建房违法行为。持续开展全省采矿权人开采情况监测工作,创新监管方式,全面强化全省矿山执法监管。强化科技支撑,推进自然资源执法监察智能管理平台建设,合作探索开展违法行为第五代移动通信(5G)视频监管,实现人防、物防、技防的有机结合。常态化开展执法检查督办调研月活动,以“长牙齿”的硬措施推进问题的查处和整改。

完善执法监督协同机制。全力协调配合国家执法督察部门开展执法督察工作,总结经验做法,改进不足,完善日常工作沟通协调、预警督察、合作调研、重要会议沟通、信息共享以及交流互动等机制,健全双方重大问题转交、通报、处置、反馈等联动机制,进一步规范和维护全省土地管理的良好秩序。加强与纪检、监察和司法机关的沟通配合,推动对土地矿产违法违规行为的联防联控。建立信息共享、案情通报、案件移送、联合执法督办、案件咨询等工作机制。

推进违法用地查处整改督导机制。坚决执行最严格的耕地保护制度和最严格的节约用地制度,牢牢守住耕地、永久基本农田和生态保护红线,切实落实违法用地查处整改共同责任,对发现的违法用地,督促、指导各地查处整改,树立“违法必被查、违法必须改”的思想意识,营造“不敢违、不能违、不愿违”的社会氛围,遏制违法用地的发生,推进违法用地的查处整改。

第六节 深化自然资源“放管服”改革

简政放权,激发基层活力。衔接落实中央取消审批、改为备案或告知承诺的事项,不断完善本系统权力清单。探索依法推进省级用地审批授权和委托,完善征地监管,严格执行用地报批备案制度。加大对基层业务培训、设备完善等支持和指导,确保相关审批权“放得下、接得住、管得好”。

放管结合,强化监督管理。完善“双随机、一公开”监管、“互联网+监管”等方式,实施更加精准更加有效的监管。加强自然资源领域信用体系建设。对取消和下放的行政许可事项,逐项制定事中事后监管机制,规范日常检查行为,强化高风险环节监管。

优化服务,提升审批效率。深入推进“五型”政府建设,落实优化营商环境“一号改革工程”,对标优化自然资源领域营商环境,提升政务服务水平。推行投资项目“容缺审批+承诺制”改革,加快实现国土空间规划“多规合一”,稳步推进规划用地“多审合一”,扎实推动工程建设项目“多测合一”。持续开展“减证便民”行动,配合落实“证照分离”改革,着力推进“照后减证”和简化审批。积极推行“全程网办”“异地代收代办”和“多地联办”,加快推进不动产登记、新设采矿权登记等16项高频政务服务事项“跨省通办”。推进公共资源交易深化整合行动,加快推动全民所有自然资源进入统一的公共资源交易平台交易,配合推进“互联网+公共资源”深度融合。探索实施矿泉水、地热水采矿权““净矿”出让”制度,持续扩展自然资源业务线上办理事项。

第八章 完善实施保障措施,促进规划落地生效

以党的政治建设为统领,全面推进党的各项建设,把党的领导和监督贯穿于自然资源事业的各领域和全过程。强化部门协调和上下联动,凝聚社会力量,扎实有序推进本规划确定的重点目标任务落地生效。

第一节 加强规划实施评估

按照“谁主管谁负责、谁牵头谁协调”的原则,发挥好自然资源、水利、农业农村、林业等部门规划实施主体责任。编制规划实施工作方案,确定年度工作重点,建立规划监督落实机制,加强规划实施的组织、协调、督导、推进。强化规划实施监督检查,坚持定量与定性评估相结合,开展规划动态评估、跟踪、预警,通过年度分析、中期评估与总结评估,对规划主要目标、重点任务、重大工程项目等方面实施落实情况进行动态监测评估,逐项抓好落实。坚持问题导向,开展自然资源综合性政策研究,跟踪分析规划实施过程中遇到的困难与存在的问题,提出规划调整和完善建议。加强规划执行监督,重大事项及时向省委、省政府报告。

第二节 强化人才队伍建设

加强自然资源干部队伍建设,健全干部选拔任用机制,加大干部教育培养力度,强化干部日常管理。提升事业单位专业化保障服务水平,充分发挥其对自然资源事业发展的支撑作用。加强自然资源专业人才队伍建设,完善人才培养、评价和激励机制,加强人才梯队建设,引进、培养一批自然资源领域高层次、高技能、创新型科技人才,优化人才队伍的年龄结构、知识结构和专业结构,壮大人才队伍,推进自然资源领域智库建设。

第三节 强化财政资金保障

完善优化资金投入制度,按照事权和支出责任相适应原则,根据财政实际对规划项目予以合理保障。加强中期财政规划和年度预算、政府投资计划与本规划实施的衔接协调,依据财力可能,分阶段、分步骤实施规划确定的重大项目。积极拓宽资金筹措渠道,建立“政府引导、社会参与”的多元化资金投入机制,适当鼓励社会资本合理合规投入,确保规划各项工程顺利实施,各项任务落实到位。

第四节 广泛凝聚社会力量

开展自然资源宣传教育,深入学习习近平生态文明思想,通过政府官方网站、微博、微信、宣传栏等手段,提高全社会对自然资源保护与利用重要性的认识。健全自然资源主管部门与其他部门、企事业单位、社会组织信息交流机制,广泛汲取社会各界对规划实施的意见建议。健全公众参与机制,完善信息公开、意见征集、群众监督等制度,增强规划编制、实施、管理的民主性、科学性和公开性,鼓励全省人民积极参与和推进规划实施。

相关文档:
相关附件:
关闭
打印

主办单位:乐平市人民政府承办单位:乐平市大数据中心ICP备案号:赣ICP15003826号-2

地址:江西省乐平市大连新区为民服务中心二楼 电话:0798-6568602 电子邮箱:lpic@jdz.gov.cn

政府网站标识码:3602810028 赣公网安备:36020002000383

江西乐平市政府版权所有